Fig. 5: Treatment outcome in ZTX models is associated with PFS in the corresponding patients.
From: Zebrafish tumour xenograft models: a prognostic approach to epithelial ovarian cancer

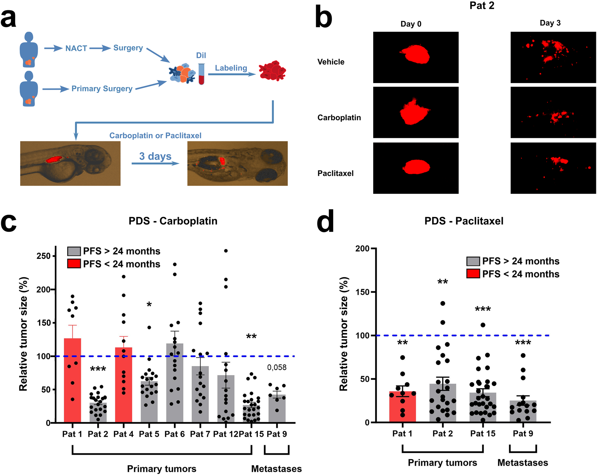
a Illustration of tumour samples being labelled and injected into the zebrafish larvae. The patients had either been treated with neoadjuvant cytostatic therapy (NACT) before surgery or treated with primary surgery. b Representative images of change in tumour size between day zero and three compared between vehicle group and either carboplatin (10 μg/mL) or paclitaxel (20 μg/mL) in Patient 2. c, d Comparison of change in tumour size in the zebrafish larvae between vehicle group and groups treated with either carboplatin (10 μg/mL) (c) or paclitaxel (20 μg/mL) in samples from either primary tumours or from metastatic lesions in patients treated with primary debulking surgery (PDS). Patients with a progression-free survival (PFS) of less than 24 months are indicated with a red bar. Control tumour size (100%) is indicated by a blue dashed line. All experiments were done once *p < 0.05, **p < 0.01, ***p < 0.001.