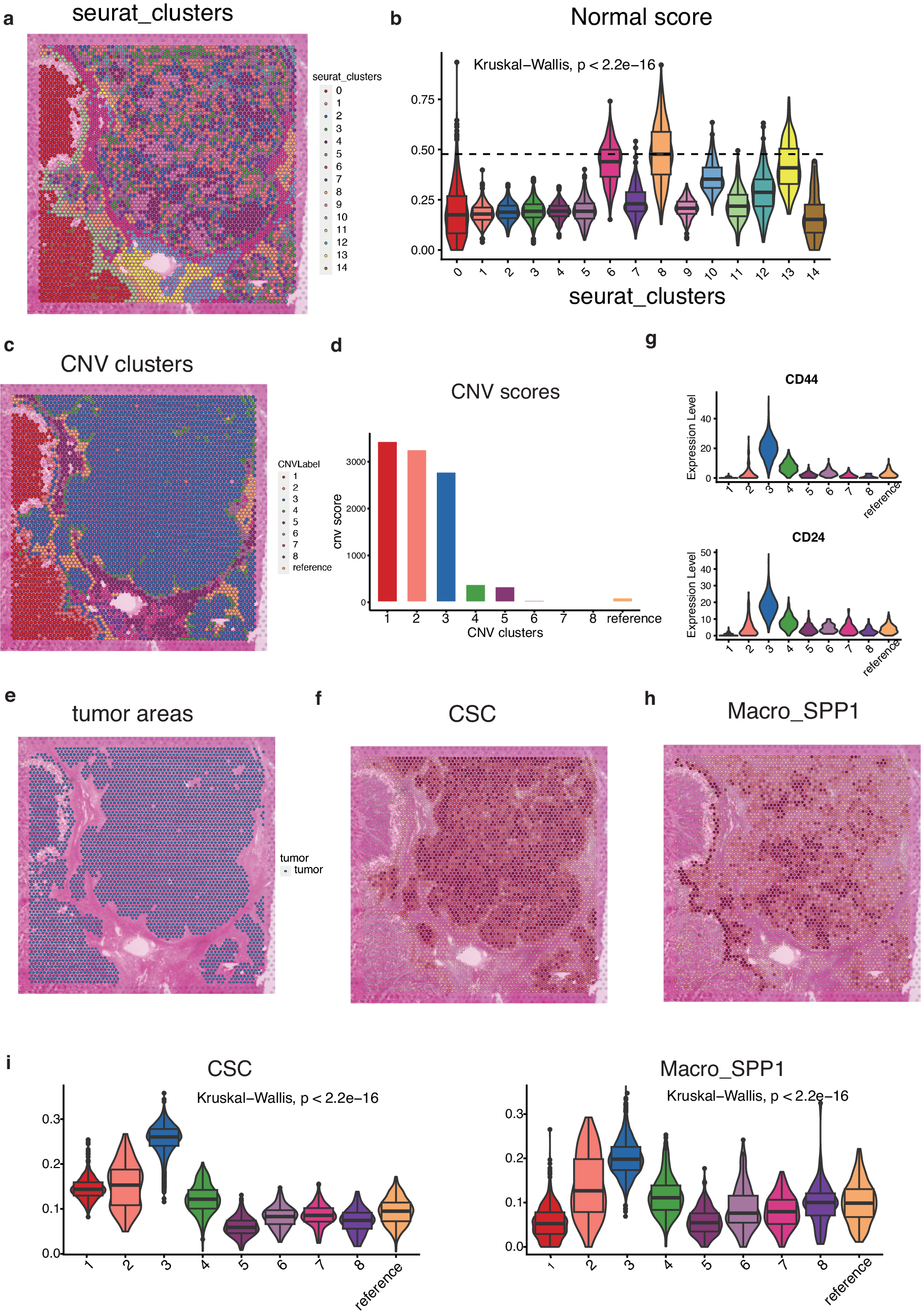
Fig. 5: The co-location of cancer stem cells (CSC) and SPP1+ macrophage (Macro_SPP1) in tumor areas.

a Clustering of 4825 spots in sample 1 into 14 distinct clusters. b Distribution of normal score in the 14 clusters. c Hierarchical clustering assigning all spots, except the reference cluster, into eight clusters. d Bar charts showing the distribution of copy number variation (CNV) score in the eight tumor clusters and reference clusters. e Identification of tumor areas. f Plot showing the distribution of CSC in tumor areas. g Expression of classic CSC marker CD24 and CD44 in the eight tumor clusters and reference clusters. h Plot showing the distribution of Macro_SPP1 in tumor areas. (i) Violin plot showing the distribution of CSC (left) and Macro_SPP1 (right) in the eight tumor clusters and reference clusters.