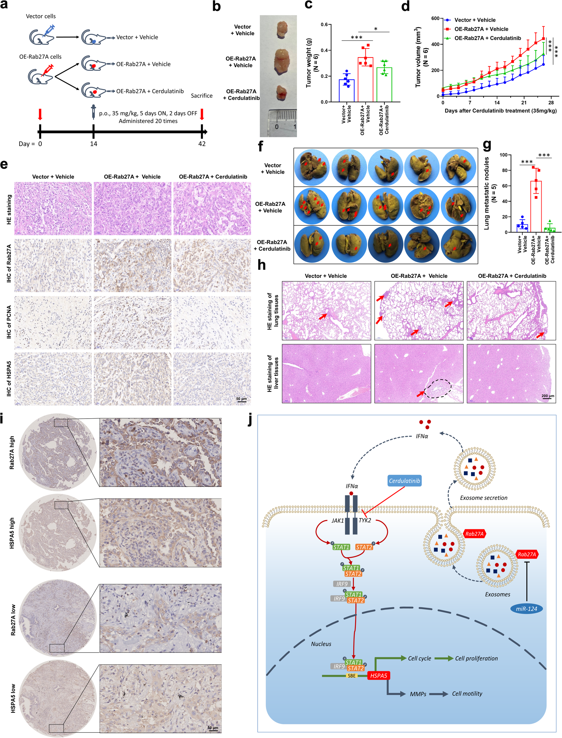
Fig. 9: Cerdulatinib alleviates Rab27A-induced malignant progression of NSCLC.

a Schematic flowchart of A549 cell in vivo xenograft model. Rab27A-overexpression and control vector A549 cells (3 × 106 cells/mouse) were injected into BALB/c nude mice (N = 6 mice per group). Cerdulatinib (35 mg/kg) was administrated p.o. for 20 times (5 days on, 2 days off). b A549 cell xenografts in nude mice (N = 6 mice per group) at the experimental endpoint; tumors were dissected and photographed as shown. c Each tumor formed was weighted. d Tumor growth curves in mice (N = 6 mice per group) inoculated with the indicated cells on the indicated days. e Hematoxylin and eosin (H&E) staining confirmed the presence of tumor cells in the indicated tumor sections. Immunohistochemical staining for Rab27A, PCNA, and HSPA5 was performed (scale bar, 50 μm). f Representative images of lung metastatic nodules developed in mice 6 weeks after injection of Rab27A-overexpressing A549 cells or control A549 cells. The surgically resected lungs were stained as described in the “Methods” section. Red arrowheads indicate metastatic nodules established in lungs. g Comparison of the number of lung metastatic nodules between Rab27A-overexpressing group and vector group (N = 5 mice per group). Data are shown as the boxplot. h H&E staining was performed for the evaluation of lung micro-metastases. Representative images showing micro-metastases of lung tissues from a pair of mice referred in (f). Red arrowheads indicate lung micro-metastases of vector group and Rab27A-overexpressing group, respectively (scale bar, 200 μm). i Formalin-fixed and paraffin-embedded NSCLC tissues and paired normal lung tissues were performed IHC analyses of the HSPA5 and Rab27A protein. j A proposed work model: Rab27A activates IFNα-TYK2-HSPA5 signaling via regulating exosome secretion to mediate pathogenesis and progression of non-small cell lung cancer. *P < 0.05; **P < 0.01; ***P < 0.001.