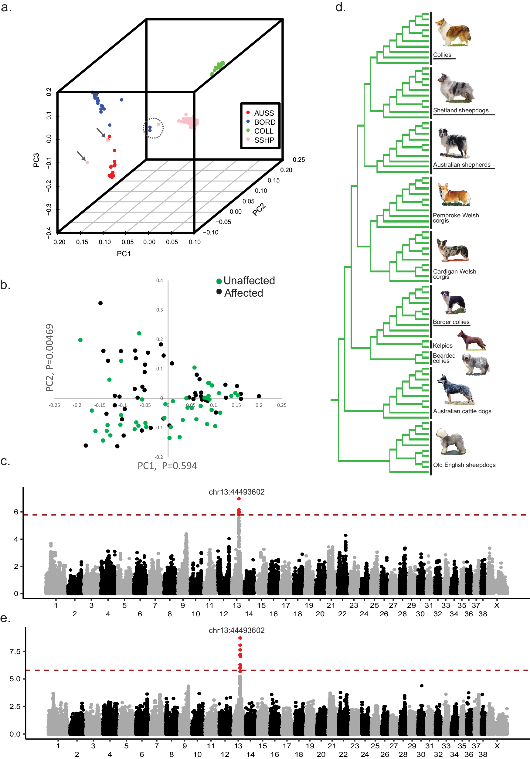
Fig. 1: Sample choice and results from GWAS of iUC in Shelties and other herding breeds.

a PC plot of four herding breeds: Sheltie, Collie, Border collie and Australian shepherd. Arrows indicate mis-assigned dogs that were removed from the study. Circle encloses three samples in between breeds determined atypical of their reported breed. For clarity, Supplementary Figure 1 shows two-dimensional plots of the same three PCs in all three combinations. b PC plot of only Shetland sheepdogs with iUC cases and controls highlighted. P-values for correlation with disease status are given along the axes. c Manhattan plot showing association values of 90,530 SNPs with iUC in 100 Shetland sheepdogs. d Breed tree showing the breeds that form the UK herding clade from (Parker et al. 2017) with breeds used in the GWAS analysis underlined. e GWAS of 156 herding dogs from the four related breeds. The x-axis comprises SNP positions from the beginning of chr1 through the end of the X chromosome. Shading of black and gray shows chromosome boundaries. The y-axis displays the -log of the p-value. The red line indicates the Bonferroni significance estimate, 1.7 × 10−6. Position of the top SNP at each significant locus is indicated above it. SNPs with suggestive p-value less than 1 × 10−5 are highlighted in red.