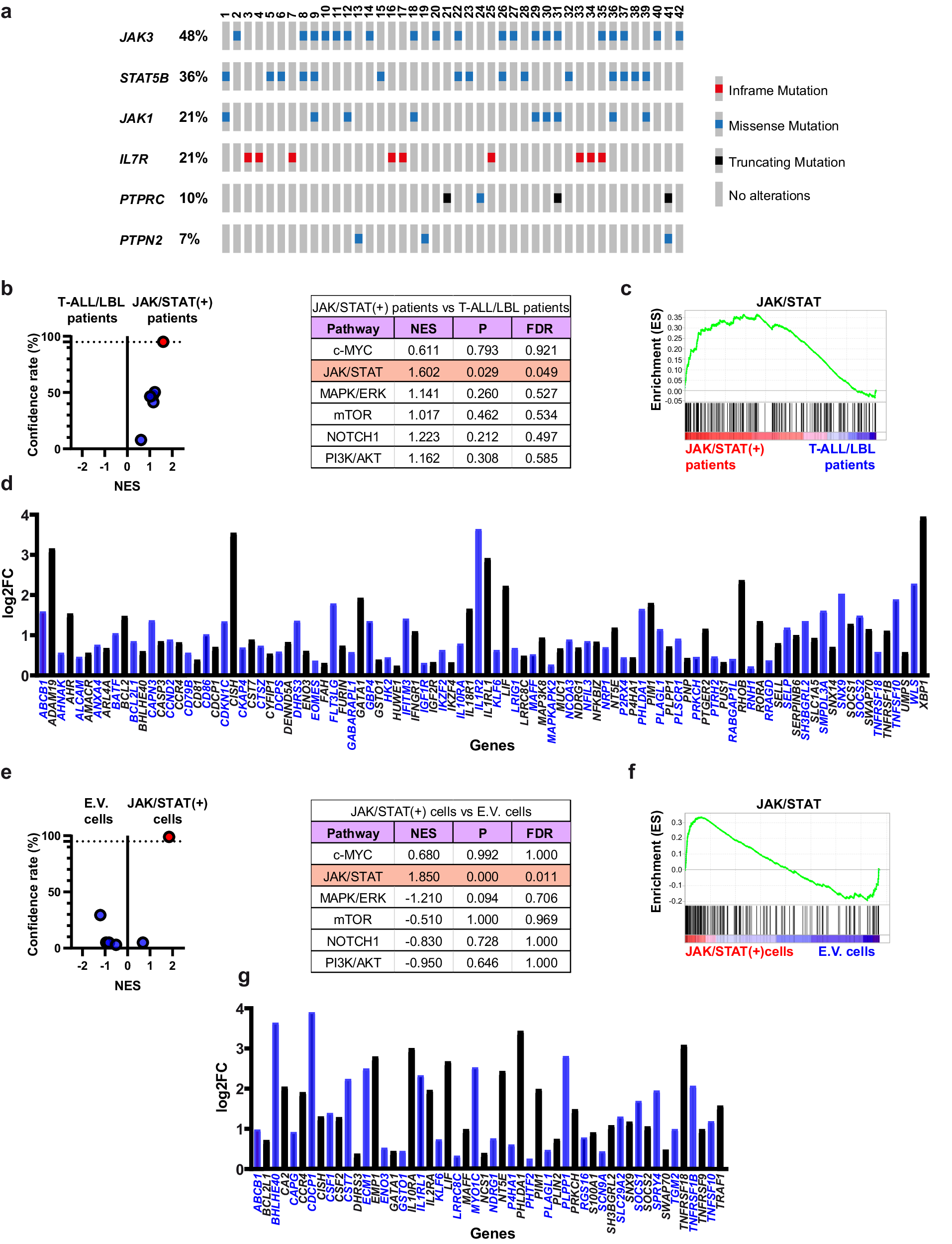
Fig. 1: JAK/STAT pathway mutations are associated with an aberrant transcriptional profile.

a Representative scheme of mutations susceptible of contributing to the constitutive activation of the JAK/STAT pathway in T-ALL/LBL patients. Rows correspond to the selected genes, which are ordered according to their mutation rate in the cohort. Columns represent the tumor samples for which alterations were detected (n = 42). Figure generated with the Oncoprint tool in cBioPortal (https://www.cbioportal.org/oncoprinter)63,64. b Volcano plot showing the results for multiple GSEA-signatures between patients with JAK/STAT pathway mutations (referred as JAK/STAT (+) patients) and the rest of T-ALL/LBL patients (referred as T-ALL/LBL patients). The selected GSEA-signatures correspond to different signaling pathways that are recurrently deregulated in T-ALL/LBL and whose deregulation may promote tumor development. Those signatures with a confidence rate above 95% are highlighted in red. Data derived from the analysis are shown in the adjacent chart: NES, normalized enrichment score; P, nominal p value; FDR, false discovery rate. c GSEA-plot for the JAK/STAT pathway in patients with and without JAK/STAT pathway mutations. d RNA-seq expression of the leading-edge genes from the JAK/STAT pathway signature that are significantly upregulated in patients with JAK/STAT-pathway mutations compared to the rest of T-ALL/LBL patients. e Volcano plot showing the results for multiple GSEA-signatures between M07e cells transduced with JAK3Q988P (referred as JAK/STAT (+) cells) and M07e cells transduced with an empty vector (referred as E.V. cells). The selected GSEA-signatures correspond to different signaling pathways that are recurrently deregulated in T-ALL/LBL and whose deregulation may promote tumor development. Those signatures with a confidence rate above 95% are highlighted in red. Data derived from the analysis are shown in the adjacent chart. f GSEA-plot for the JAK/STAT pathway in cells with and without a JAK/STAT pathway mutation. g RNA-seq expression of the leading-edge genes from the JAK/STAT pathway signature that are significantly upregulated in M07e cells transduced with JAK3Q988P compared to M07e cells transduced with an empty vector.