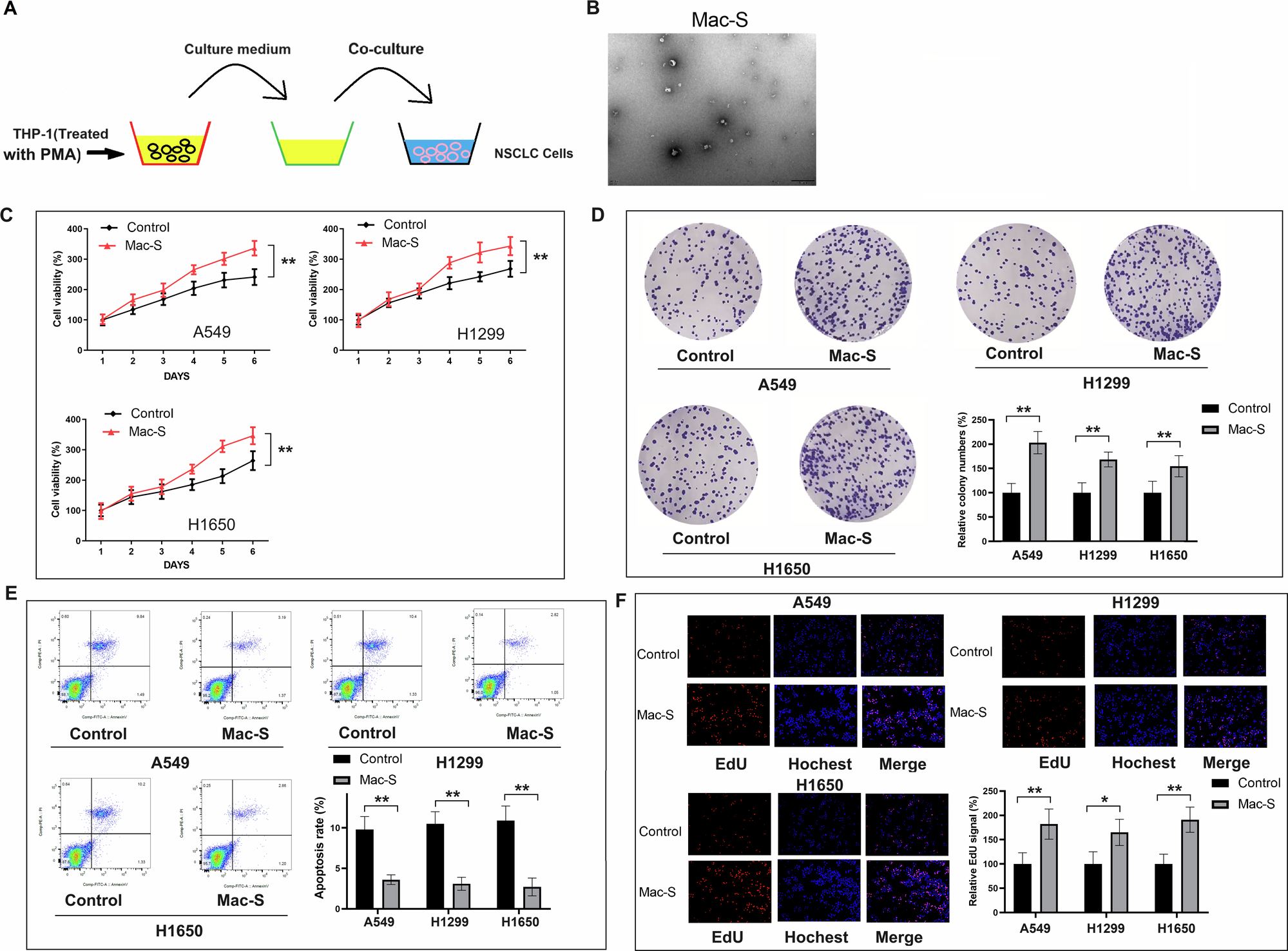
Fig. 1: Co-culturing with macrophages promotes proliferation of NSCLC cells.

A The strategy of co-culturing THP-1 cells and NSCLC cells. B Exosomes derived from THP-1 cells are identified by TEM and NTA. C The cell proliferation of NSCLC cells (including A549, H1299, and H1650 cells) after treatment with macrophage supernatant. D The colony formation of NSCLC cells (including A549, H1299 and H1650 cells) after treatment with macrophage supernatant. E The apoptosis assay of NSCLC cells (including A549, H1299 and H1650 cells) after treatment with macrophage supernatant. F The EdU staining of NSCLC cells (including A549, H1299 and H1650 cells) after treatment with macrophage supernatant. Error bars represent the means ± SEM of three independent experiments. PMA: phorbol 12-myristate 13-acetate; NSCLC: non-small cell lung cancer; Mac-S: macrophage supernatant. ∗∗p < 0.01. N = 8.