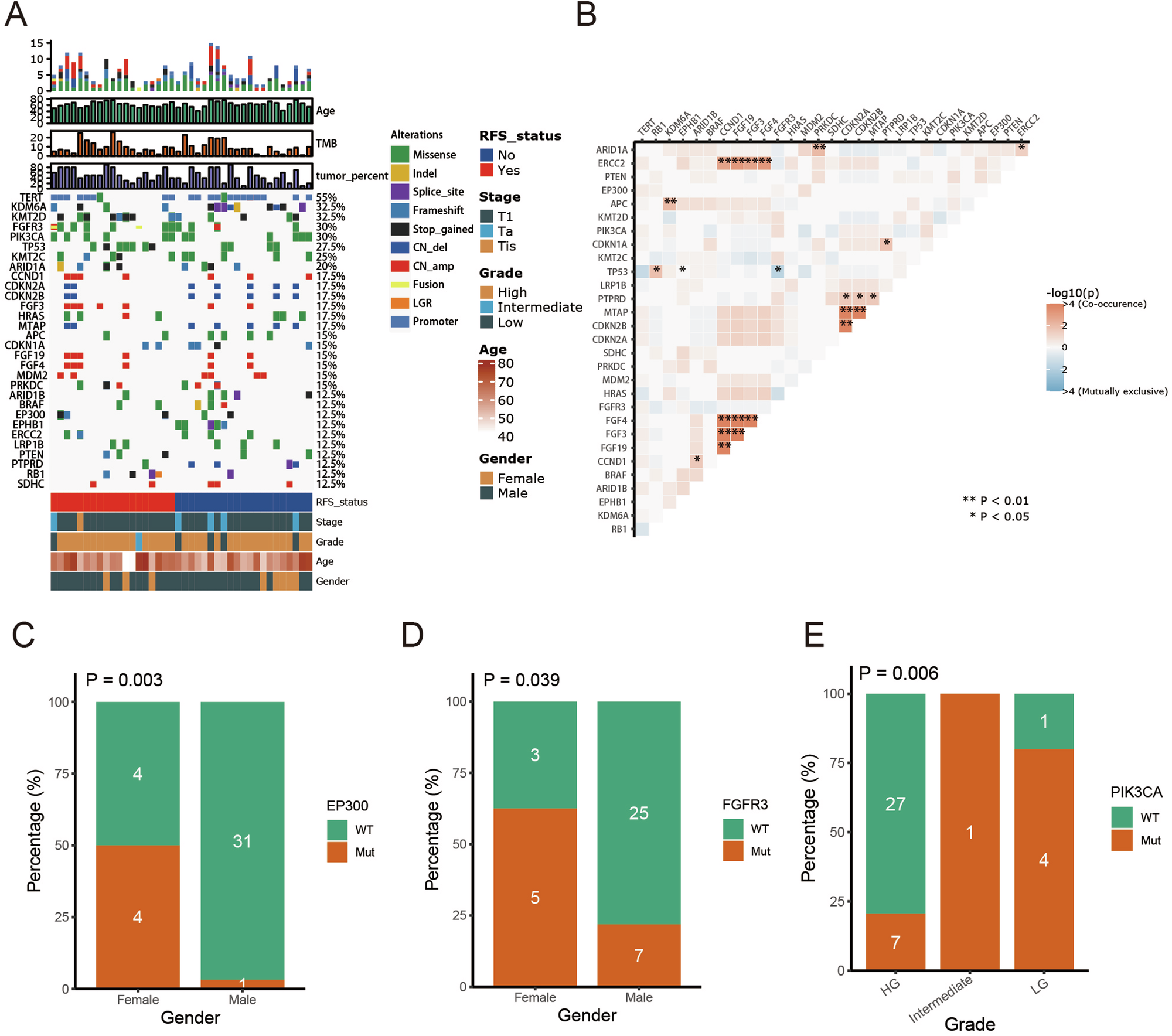
Fig. 2: Genomic landscape of NMIBC in small Chinese cohort.
From: The role of TERT C228T and KDM6A alterations and TME in NMIBC treated with BCG

A An overview of the genomic landscape of NMIBC in small Chinese cohort. B Correlations of genomic alterations between these genes. C The percentage of patients with EP300 mutations and wildtype in different genders (female and male). D The percentage of patients with FGFR3 mutations and wildtype in different genders (female and male). E The percentage of patients with PIK3CA mutations and wildtype in different tumor grades (low, intermediate and high grade).