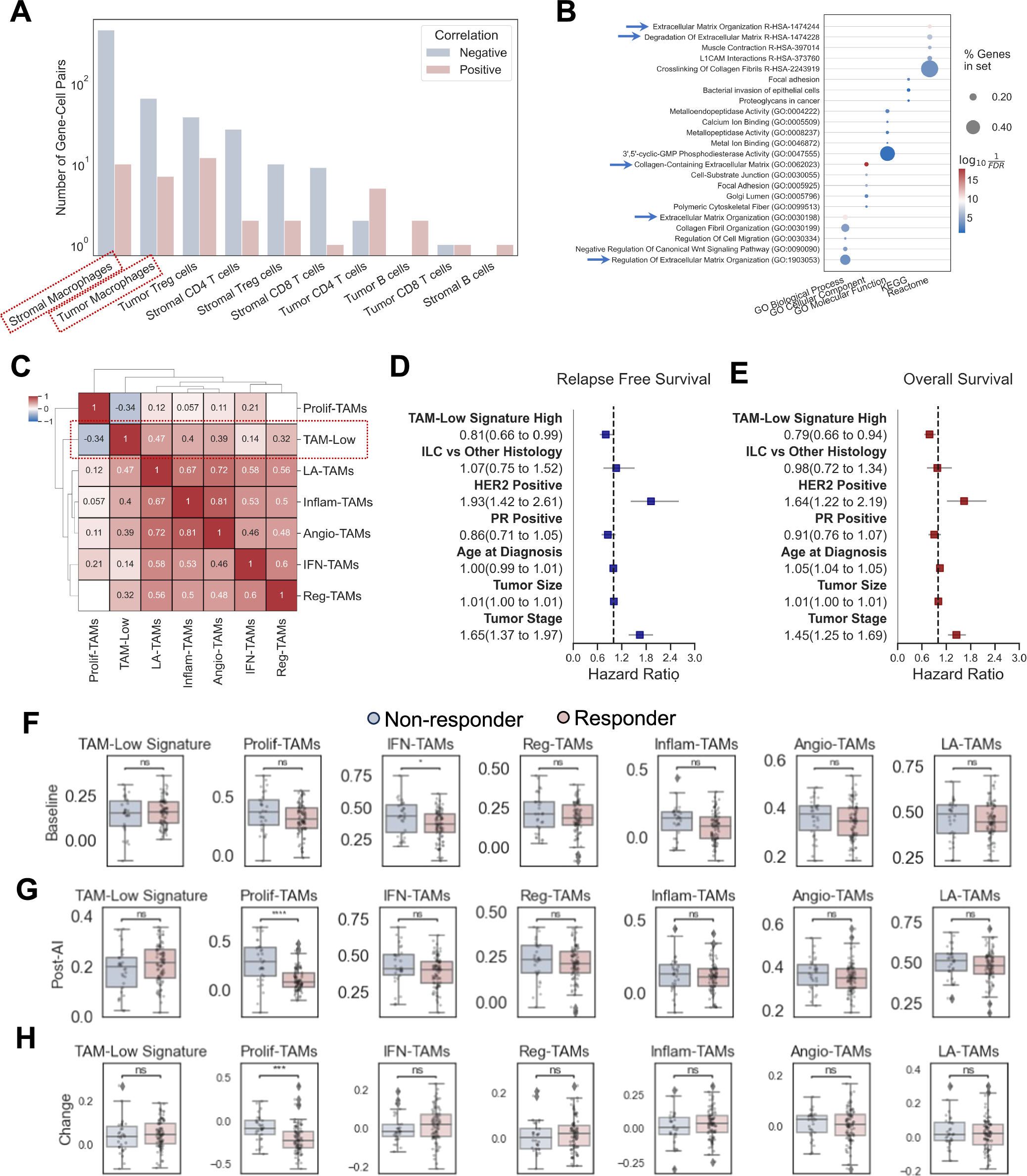
Fig. 3: Derivation and clinical associations of TAM-Low signature.

A Number of gene-cell pairs with significant (FDR < 0.05) positive or negative Spearman’s correlation between gene expression (TPM) and immune cell infiltration (median value among ROIs in number/mm2). B Pathway enrichment of TAM-Low signature genes (483 genes). C Spearman correlation (FDR < 0.05) between TAM-Low and other TAM subtype signatures in METABRIC ER+ tumors (N = 1,505). D, E Hazard ratio of relapse free survival (D) and overall survival (E) of TMA-Neg signature (deconvolution score) and demographic-clinical variables in METABRIC ER+ tumors (N = 1,096, excluding entries with missing data in any of the regression covariates) from multivariant Cox regression. F-H. Deconvolution score of TAM-Low signature and TAM subtype signatures in baseline (F), post-aromatase-inhibitor (AI) treatment tumors (G), and change after treatment (Δ(Post-AI – baseline)) (H) from POETIC trial cohort of 131 patients. IFN-TAMs, interferon-primed TAMs; Reg-TAMs, immune regulatory TAMs, Inflam-TAMs, inflammatory cytokine-enriched TAMs; Angio-TAMs, proangiogenic TAMs; LA-TAMs, lipid-associated TAMs; Prolif-TAMs, proliferating TAMs.