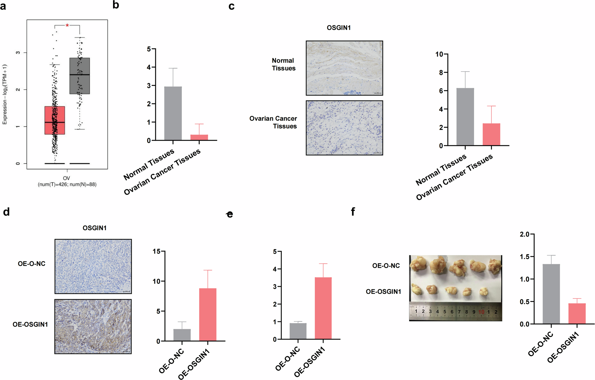
Fig. 1: OSGIN1 expression was reduced in human ovarian cancer tissues.
From: A targetable OSGIN1 − AMPK − SLC2A3 axis controls the vulnerability of ovarian cancer to ferroptosis

a The expression of OSGIN1 in normal ovary tissues (n = 88) (GTEx-OV) and ovarian cancer tissues in the TCGA-OV cohort (n = 426). b OSGIN1 mRNA expression in HGSOC tissues (n = 7) and normal ovarian tissues (n = 7). c IHC images showing OSGIN1 protein expression in ovarian cancer and normal ovarian tissues from seven ovarian cancer patients (n = 7). d IHC images showing OSGIN1 protein expression in tumor tissues from nonobese diabetic/severe combined immunodeficiency (NOD/SCID) mice bearing ovarian cancer (n = 5 mice/group). e Representative tumor images from specific populations (24 days) (n = 5 mice/group). f Tumor weights for the indicated cohorts (24 days). OSGIN1 mRNA expression levels in tumor tissues from nonobese diabetic/severe combined immunodeficiency (NOD/SCID) mice bearing ovarian cancer were determined by RT‒qPCR (n = 5 mice/group). All results are representative of at least three independent experiments. Statistical significance was determined by a two-tailed unpaired t-test (a–f). Error bars are s.e.m. *p < 0.05; **p < 0.01 and ***p < 0.001.