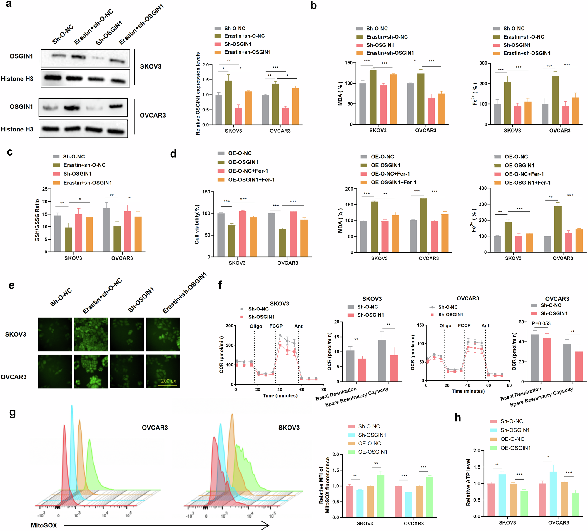
Fig. 3: OSGIN1 gene downregulation inhibited erastin-induced ferroptosis.
From: A targetable OSGIN1 − AMPK − SLC2A3 axis controls the vulnerability of ovarian cancer to ferroptosis

a Relative mRNA and protein levels of OSGIN1 in sh-O-NC/sh-OSGIN1-transfected cells treated with or without erastin. b, c Effect of erastin treatment for 24 h on the intracellular levels of MDA, Fe2+ and GSH/GSSH in SKOV3 and OVCAR3 cells transfected with sh-O-NC or sh-OSGIN1 viruses. d Effect of Fer-1 pretreatment for 24 h on cell viability and MDA/Fe2+ levels in SKOV3 and OVCAR3 cells transfected with OE-O-NC or OE-OSGIN1 viruses. e ROS levels in sh-O-NC/sh-OSGIN1-transfected SKOV3 and OVCAR3 cells following treatment with 10 μM erastin. f OCR (oxygen consumption rate) results for SKOV3 and OVCAR3 cells transfected with sh-O-NC or sh-OSGIN1. g The rates of ROS generation by mitochondria in living cells from mutant and control cell lines were analyzed by FlowJo using the mitochondrial superoxide indicator MitoSOX Red (5 mM). Flow cytometry histogram showing MitoSOX Red fluorescence in various cell lines. Relative ratios of MitoSOX-Red fluorescence intensity. The average of three determinations for each cell line is shown. h Effect of sh-OSGIN1 on ATP levels in OVCAR3 cells. Each experiment was repeated three times. The p values in a–d, g, and h were determined by two-way ANOVA with multiple comparisons. The p value in f was obtained by two-tailed unpaired Student’s t test. Error bars are s.e.m. *p < 0.05; **p < 0.01 and ***p < 0.001.