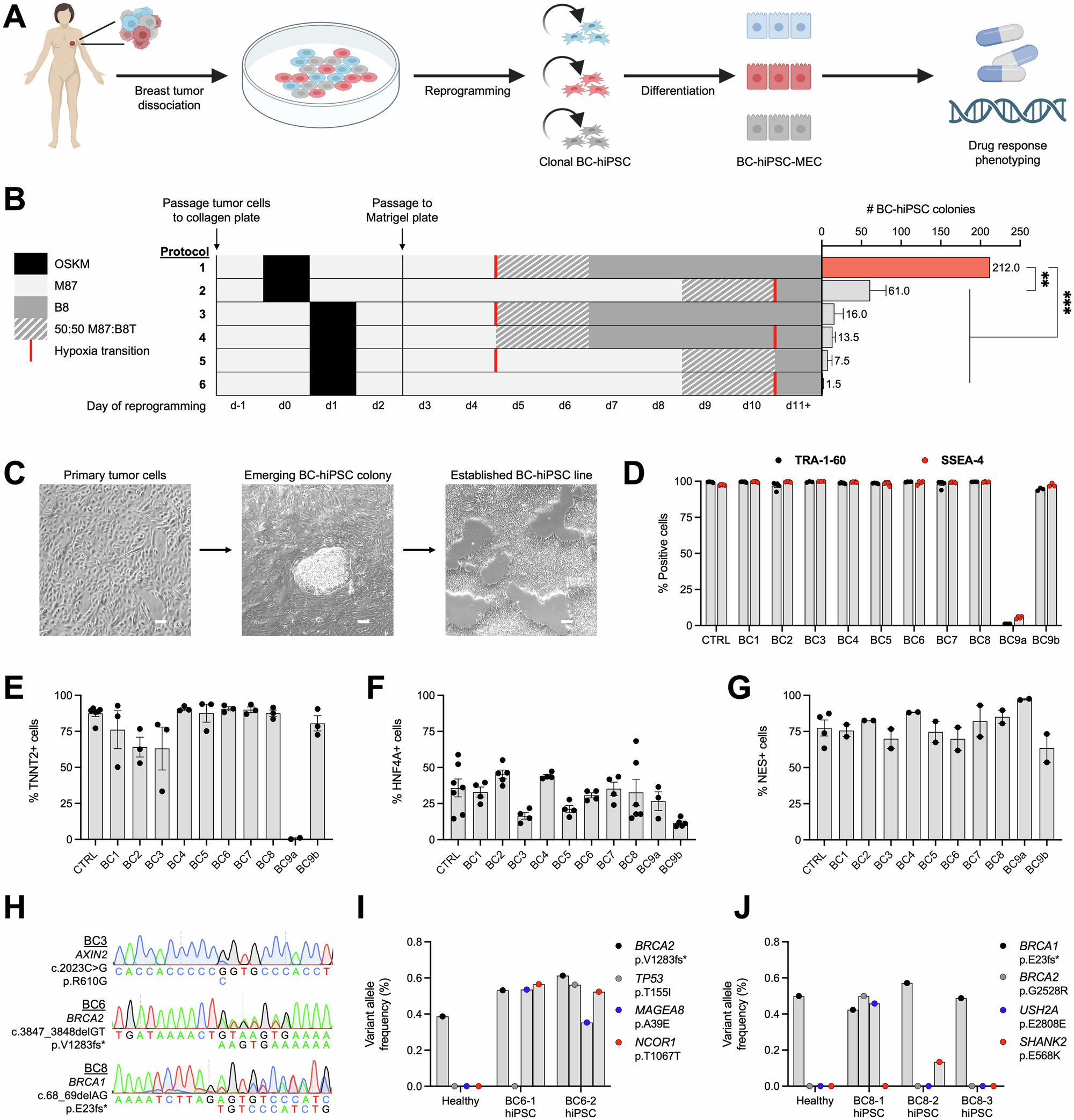
Fig. 1: Primary breast cancer cells can be reprogrammed into BC-hiPSCs that retain patient- and subclone-specific genetic variants.

A Overview for establishing an hiPSC model of breast cancer: primary breast tumor cells are dissociated and reprogrammed into hiPSCs (BC-hiPSCs), followed by differentiation into mammary epithelial cells (BC-hiPSC-MECs) for drug response phenotyping. B Number of BC-hiPSC colonies generated following different reprogramming methodologies, where each row is an independent experiment (OSKM = OCT4/SOX2/KLF4/MYC expression; M87 = breast tumor cell media; B8T/B8 = hiPSC media; n = 2). C Representative phase-contrast images of primary breast cancer cells during reprogramming showing emergence of BC-hiPSC colony. D Flow cytometry assessment of TRA-1-60 and SSEA4 expression in control and BC-hiPSC lines (n = 3–5). E Flow cytometry assessment of TNNT2 expression in control and BC-hiPSC lines differentiated into cardiomyocytes (n = 3–6). F Flow cytometry assessment of HNF4A expression in control and BC-hiPSC lines differentiated into hepatocytes (n = 3–7). G Flow cytometry assessment of NES expression in control and BC-hiPSC lines differentiated into neural progenitor cells (n = 2-4). H Sanger sequencing of BC-hiPSCs for patient-specific variants in AXIN2 (BC3), BRCA2 (BC6), and BRCA1 (BC8). Variant allele frequency for variants in BC-hiPSCs and isogenic healthy cells from BC6 (I) and BC8 (J) patients determined by whole genome sequencing. n = experimental replicates, ANOVA, *P ≤ 0.05, **P ≤ 0.01, ***P ≤ 0.005, ****P ≤ 0.0001, ns = not significant. Scale bars represent 100 µm.