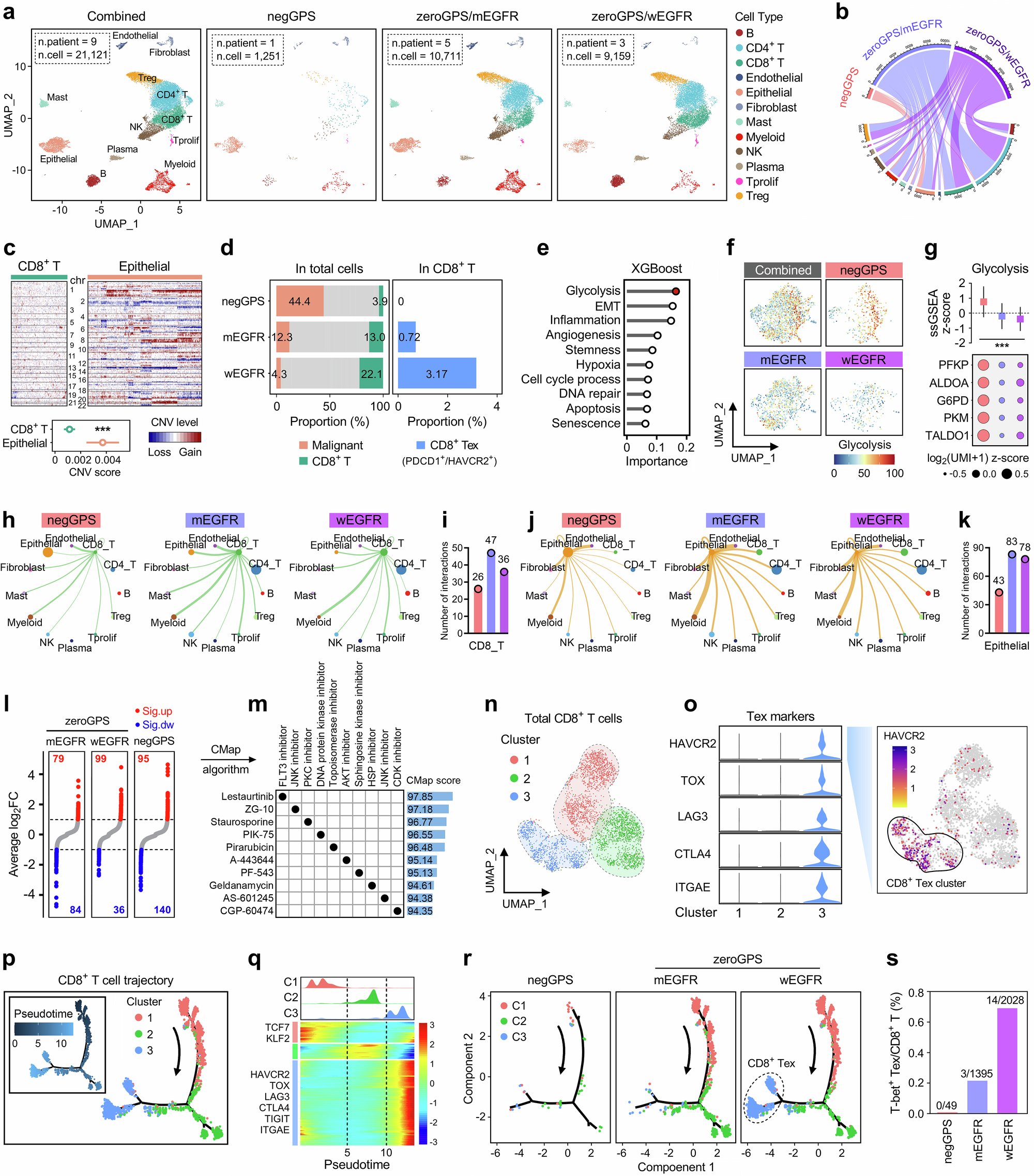
Fig. 6: Glycolytic activity of LUAD cells and evolution of CD8+ Tex were jointly orchestrated by GPS levels and EGFR states.

a The UMAP dimensionality reduction was used to delineate the distribution and dissimilarity of 12 cell types within TME including B, CD4+ T, CD8+ T, endothelial, epithelial, fibroblast, mast, myeloid, NK, Plasma, Tprolif, and Treg cells in different GPS/EGFR subgroups, respectively. b A Circos plot summarizes the subordination relationship between the infiltrating abundance of the 12 cell types and the three GPS/EGFR subgroups. c All the epithelial cells were included for CNV estimation using CD8+ T cells as references. d Tumor purity (proportion of malignant cells) is progressively decreased from “negGPS” to “zeroGPS/mEGFR” to “zeroGPS/wEGFR” as the proportion of CD8+ T cells gradually increases. Meanwhile, the proportion of CD8+ Tex cells is significantly highest in the zeroGPS/wEGFR subgroup. Particularly, no CD8+ Tex can be observed in the negGPS subgroup. e The XGBoost algorithm demonstrated that glycolysis acts as the most variable cancer-hallmark among malignant cells from different subgroups. f The malignant cells from the negGPS subgroup exhibited the highest glycolytic activity. g Comparisons of glycolysis ssGSEA scores and representative marker genes among different GPS groups. h, j Intercellular communications of CD8+ T and epithelial cells with other cell types in different GPS/EGFR subgroups. i, k The negGPS sample shows the lowest inferred interactions of both CD8+ T and epithelial cells with other cell types. l DEGs for malignant cells among different groups were identified with thresholds of FDR q < 0.01 and |log2FC| > 1. m CMap algorithm was applied to explore potentially applicable drugs for negGPS patients, and a dot diagram displayed top 10 promising compounds with the highest predictive scores and corresponding mode-of-actions. n A total of 3,472 CD8+ T cells were extracted for sub-clustering analysis, and three sub-clusters were identified using UMAP dimensionality reduction. o Sub-cluster 3 was defined as “CD8+ Tex cluster” due to the specifically high expressions of acknowledged Tex markers such as HAVCR2, TOX, and LAG3. p A pseudotime trajectory analysis was performed to simulate the evolution of all the CD8+ T cells (left panel), and the arrow indicated the putative developmental direction from initial T to Tex cells (right panel). q A pseudotime-dependent transcriptional pattern was depicted during the dynamic development of CD8+ T cells. r The developmental trajectory of CD8+ T cells was depicted for each GPS/EGFR subgroup respectively. s The proportion of CD8+ Texint (T-bet+) is progressively elevated from “negGPS” to “zeroGPS/mEGFR” to “zeroGPS/wEGFR”, and this gradient corresponds with the potential responses to ICB of each GPS/EGFR subgroup. ***p < 0.001.