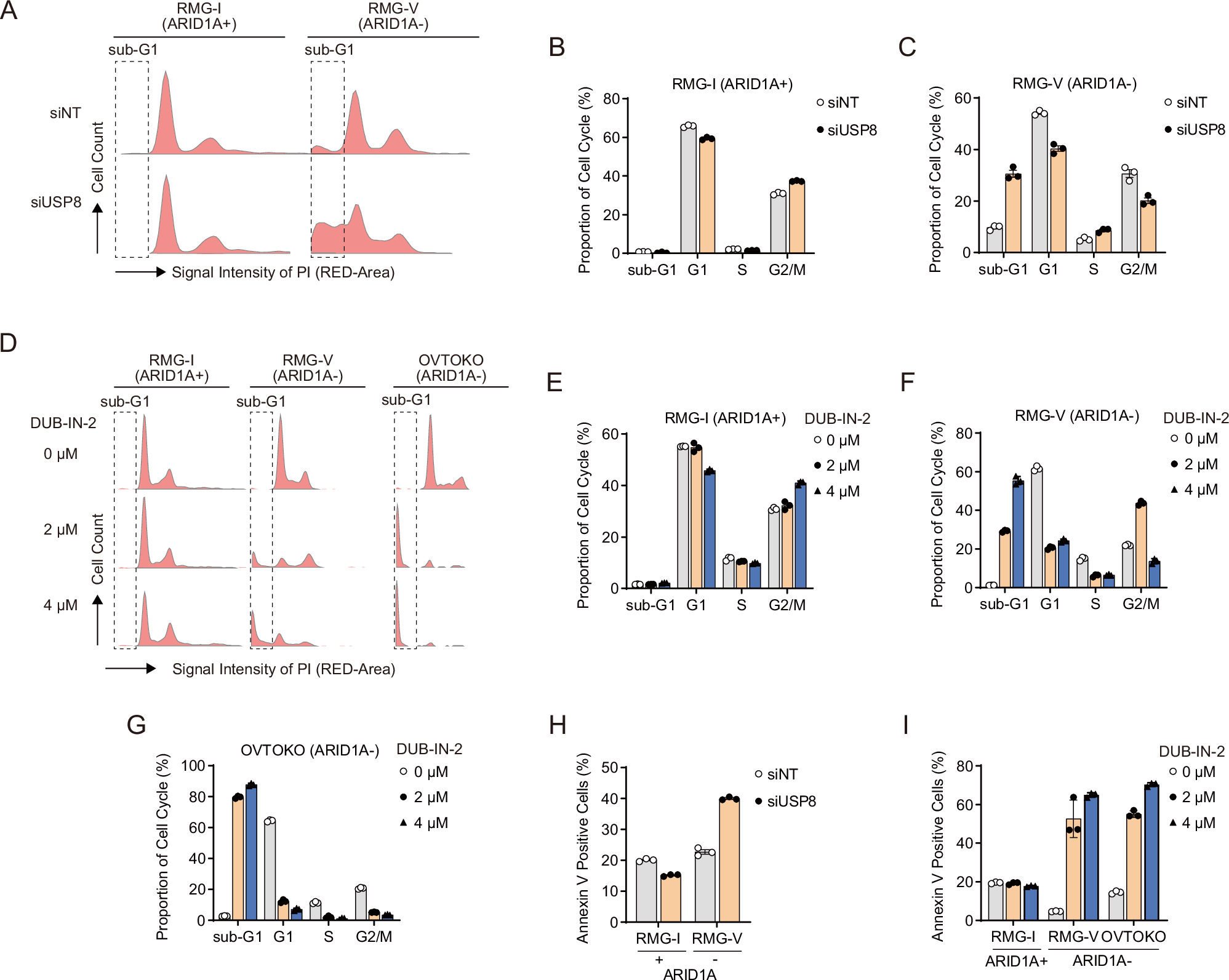
Fig. 3: Suppression of USP8 in ARID1A-deficient OCCC cells induces apoptosis.

A Cell cycle distribution of ARID1A-proficient RMG-I cells and ARID1A-deficient RMG-V cells subjected to siRNA-mediated knockdown of USP8 for 96 h. B, C Cell cycle profile of ARID1A-proficient RMG-I cells (B) and ARID1A-deficient RMG-V cells (C) subjected to siRNA-mediated USP8 knockdown for 96 h. Data are presented as the mean ± SD (n = 3 independent samples). D Cell cycle distribution of ARID1A-proficient RMG-I cells and ARID1A-deficient RMG-V and OVTOKO cells treated for 24 h with the USP8 inhibitor DUB-IN-2. E–G Cell cycle profile of ARID1A-proficient RMG-I cells (E) and ARID1A-deficient RMG-V cells F and OVTOKO cells G treated for 24 h with DUB-IN-2. Data are presented as the mean ± SD (n = 3 independent samples). H Percentage of Annexin V-positive ARID1A-proficient RMG-I cells and ARID1A-deficient RMG-V cells after siRNA-mediated knockdown of USP8 for 96 h. Data are presented as the mean ± SD (n = 3 independent samples). I Percentage of Annexin V-positive ARID1A-proficient RMG-I cells and ARID1A-deficient RMG-V and OVTOKO cells after treatment for 24 h with the USP8 inhibitor DUB-IN-2. Data are presented as the mean ± SD (n = 3 independent samples).