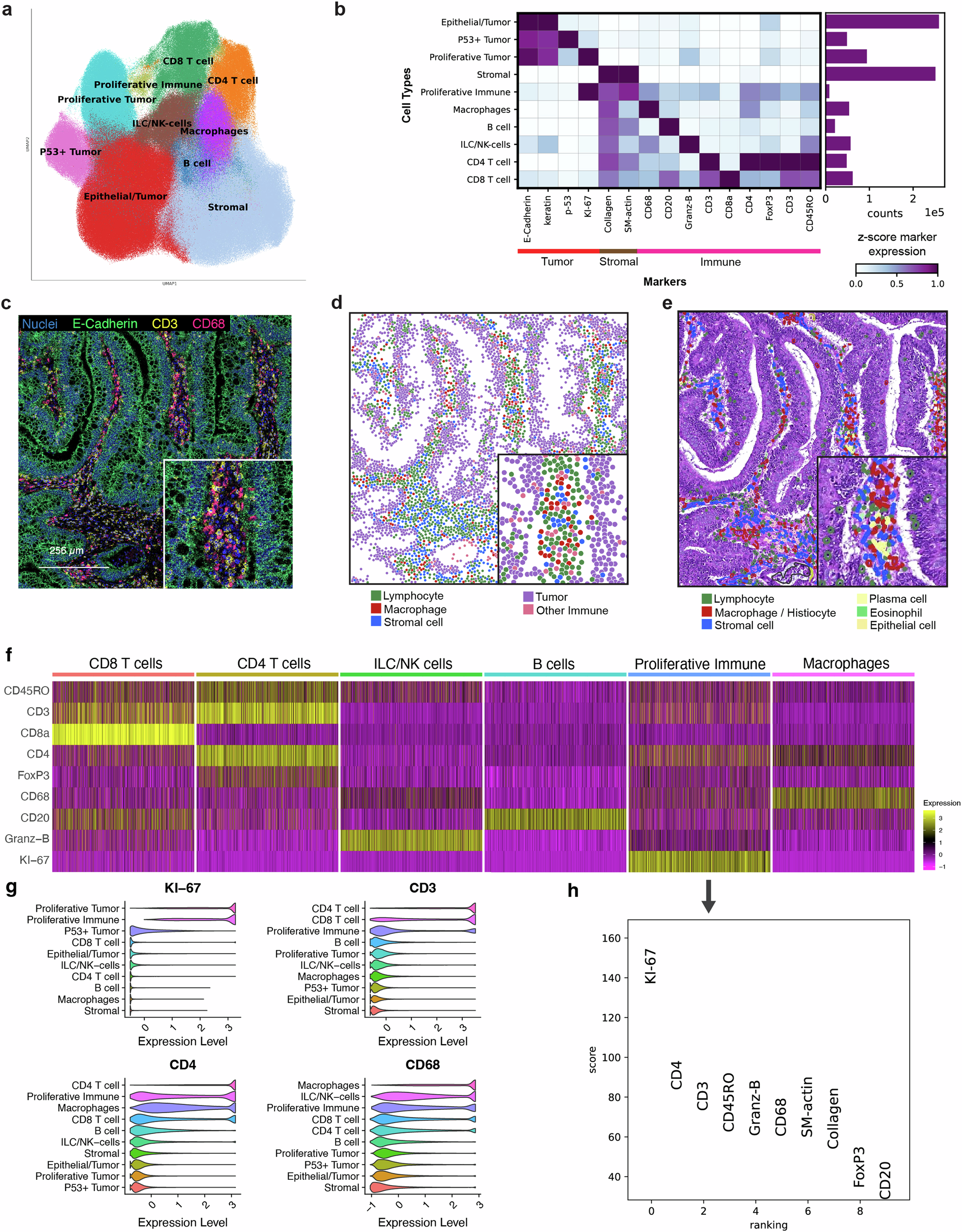
Fig. 2: Determining single-cell identity.
From: The single-cell spatial landscape of stage III colorectal cancers

a The UMAP plot displaying 10 cell types identified via unsupervised Leiden clustering, b heatmap of lineage marker expression for each cell type, accompanied by a bar plot showing the total cell count for each type across all samples, c example of an IMC Hyperion image, d corresponding cell type annotation image, e corresponding H&E image with pathologist annotations, f heatmap of immune cell makers for various immune cell types, g the expression level of four markers across the 10 cell types, h relative expression of markers in proliferative immune cell type compared to the other cell types.