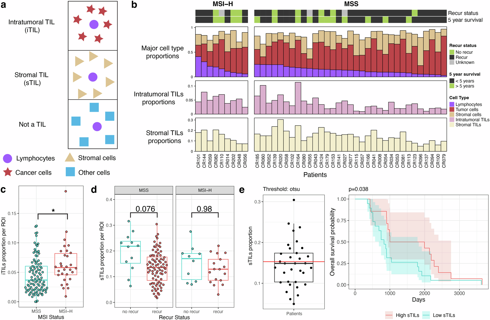
Fig. 6: Spatial definition and clinical relevance of TILs in CRC Stage III.
From: The single-cell spatial landscape of stage III colorectal cancers

a definition of lymphocytes as two types of TILs: intra-tumoral TILs (intra-tumoral TILs) in tumor CNs and stromal TILs (stroma tils) in stromal CNs, b major cell type proportions including intra-tumoral TILs and stroma TILs across all samples with MSI status (n = 42), c intra-tumoral TIL proportion differences per tissue region between MSI and MSS samples, d stromal TIL proportion differences per tissue region between recure and no recur among MSS or MSI samples, e classification of samples into high and low stroma tils using Otsu thresholding, with corresponding overall survival curves for all MSS samples (n = 33).