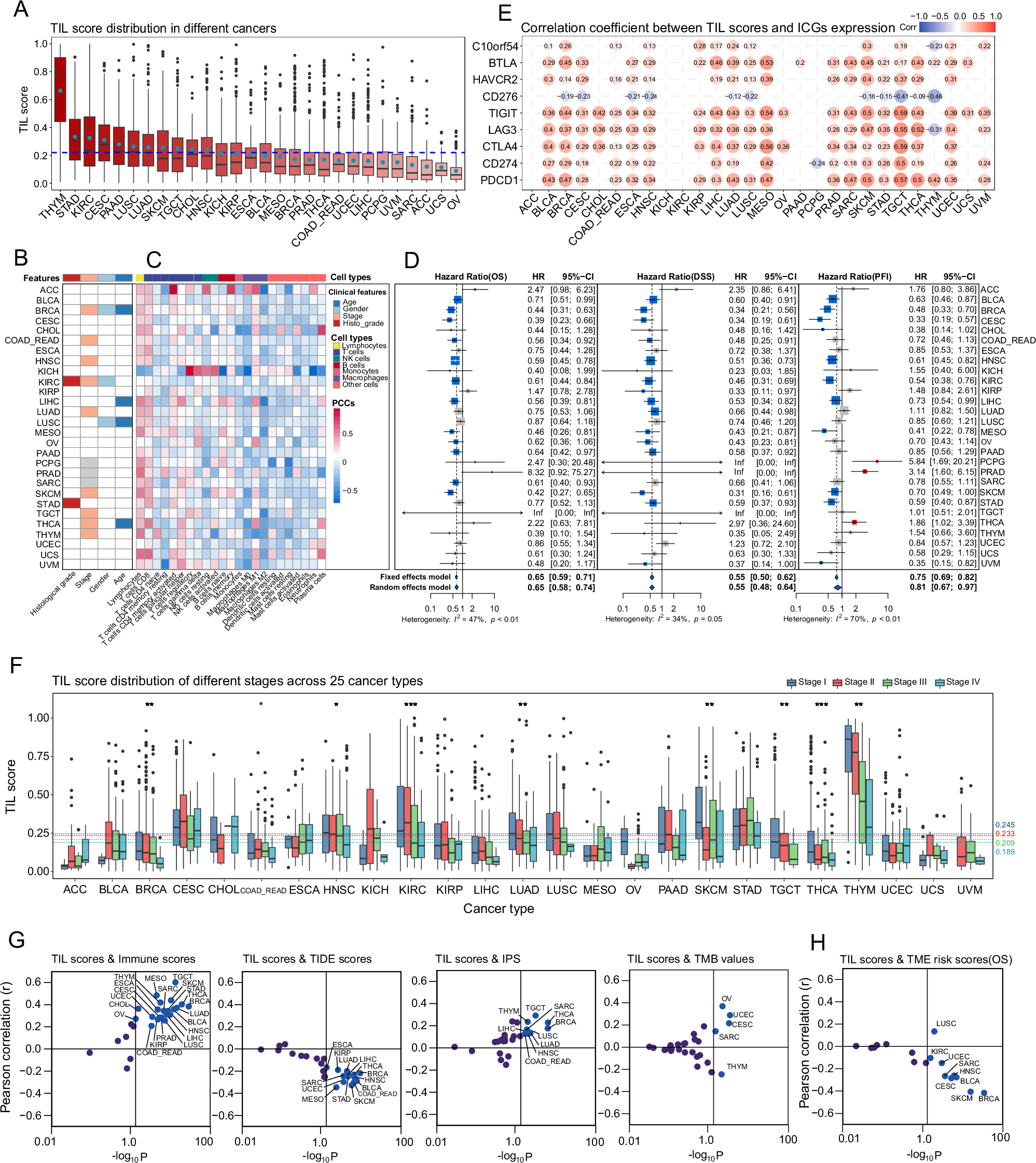
Fig. 3: Pan-cancer analysis of TIL scores.

A TIL score distribution across 28 cancer types. Blue dashed line: the average TIL score across all cancer types; blue dots: mean values of TIL scores for each cancer type. B Correlations between TIL score and clinical features. Color-filled squares indicate a significant relationship between TIL scores and features (Kruskal–Wallis test, P < 0.05). Grey squares indicate that no information about these features was provided for the corresponding cancer types. C Correlations between TIL scores and immune cell fractions. PCCs Pearson correlation coefficients. Color-filled squares indicate significant relationships (P < 0.05). D Forest plots of survival analysis. HR values below and greater that 1 indicate that TIL scores are associated with a decrease and increase in the risk of death (OS and DSS) or recurrence (PFI), respectively. 95% CI 95% confidence interval (CI) of HR. Blue squares indicate significant effects of TIL scores on outcomes (OS, DSS, PFI) (the upper 95% CI less than 1). I2 inter-group heterogeneity test index, assessing the degree of variability among studies (different cancer types in our study) that was attributable to heterogeneity rather than to chance84,85. A value of P > 0.1 indicates a lack of heterogeneity among effects (different cancer types). A fixed-effects model was used if the P-value of I2 was greater than 0.1, otherwise, a random-effects model was considered86. The size of the square represents the weight or contribution of each cancer type to the overall effect estimate. E Pearson correlations between TIL score and expressions of immune checkpoint genes (ICGs). Color-filled circles indicate a significant relationship (P < 0.05). F TIL score distribution in different stages across 25 cancer types. A P < 0.05 indicates that TIL score distribution has a significant difference. “*”, P < 0.05; “**”, P < 0.01; “***”, P < 0.001. G Correlations between TIL scores and Immune scores, TIDE scores, IPS and TMB values. The vertical solid line is the dividing line where the P-value equals 0.05. Cancer types with P < 0.05 are labeled. H Correlations between TIL scores and OS-based TME risk scores. The vertical solid line is the dividing line where the P-value equals 0.05. Cancer types with P < 0.05 are labeled.