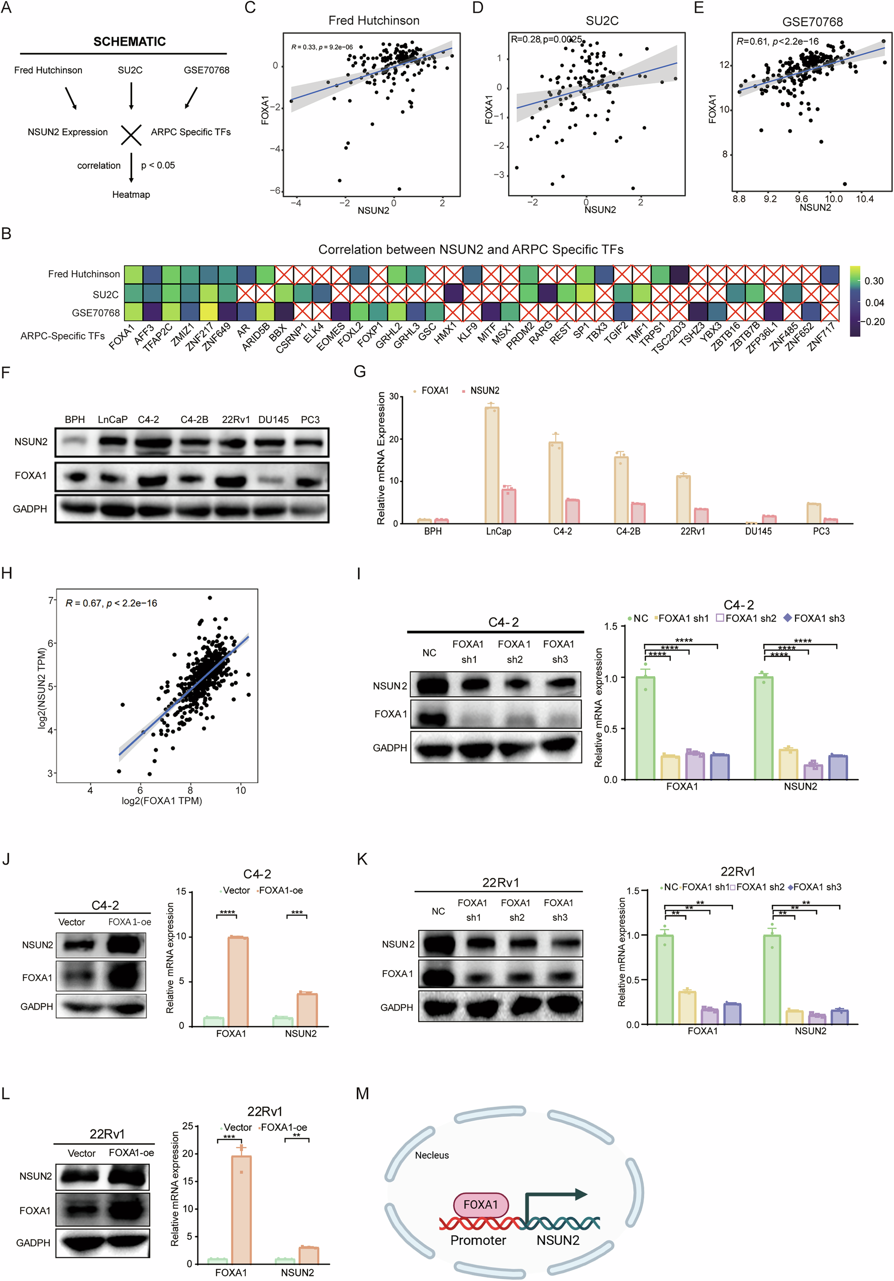
Fig. 3: Cross-validation confirms a high positive correlation between NSUN2 and FOXA1 expression.

A Schematic representation of the screening process for transcription factors associated with high expression levels of NSUN2. B Correlation analysis of AR-specific transcription factors with NSUN2 expression in the Fred Hutchinson, SU2C, and GSE70768 datasets. A cross within the box indicates that the correlation is not statistically significant. C–E Correlation analysis between FOXA1 and NSUN2 expression in the Fred Hutchinson (C), SU2C (D), and GSE70768 (E) datasets. F, G Representative immunoblotting assay (F) and qPCR analysis (G) demonstrating the expression of FOXA1 and NSUN2 in normal and cancerous cell lines. H Correlation between FOXA1 and NSUN2 expression in the TCGA database for prostate adenocarcinoma (PRAD). I, J Representative immunoblotting assays and qPCR results showing the expression levels of NSUN2 following FOXA1 knockdown (I) and overexpression (J) in C4-2 cells. K, L Representative immunoblotting assays and qPCR results illustrating the expression levels of NSUN2 after FOXA1 knockdown (K) and overexpression (L) in 22Rv1 cells. M Graphical abstract summarizing the mechanism by which FOXA1 regulates NSUN2 expression.