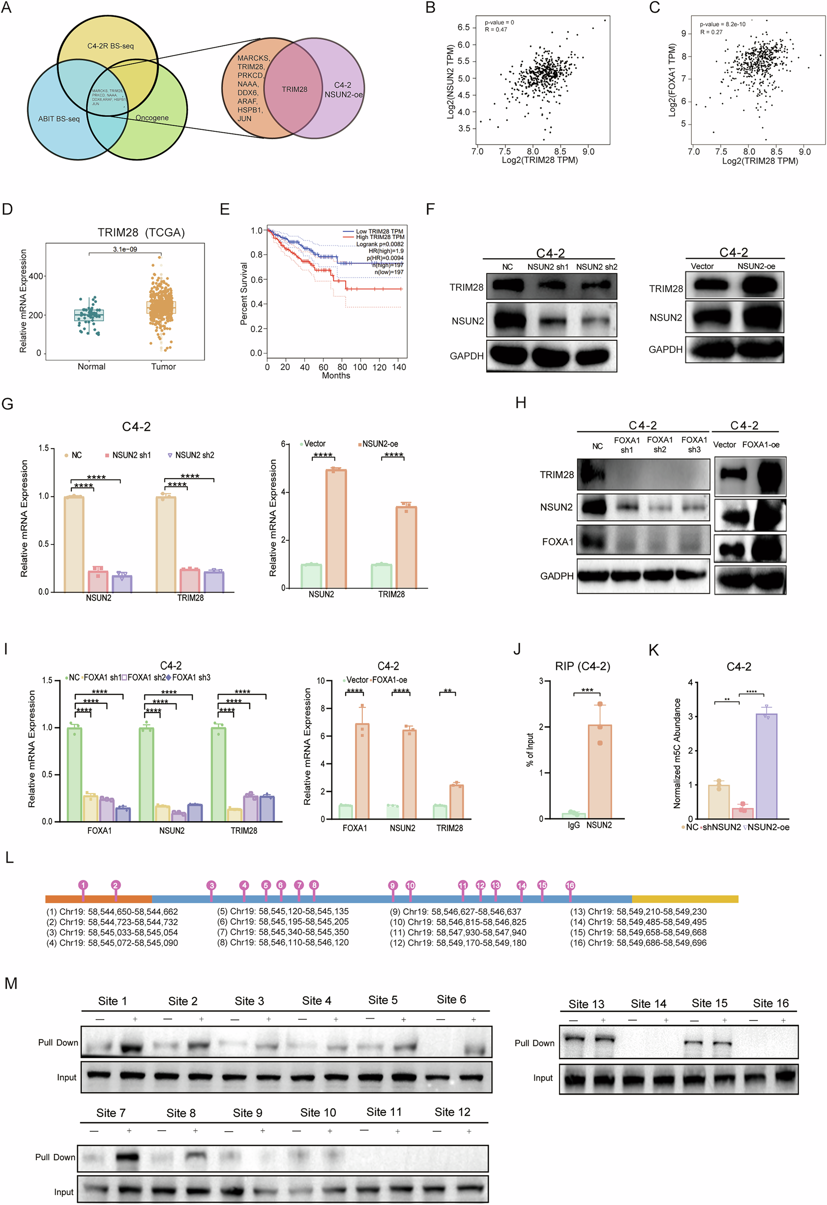
Fig. 5: NSUN2 promotes the TRIM28 expression by adding m5C modification to TRIM28 mRNA.

A Identification of TRIM28 as a downstream target regulated by NSUN2. B Correlation analysis between NSUN2 and TRIM28 expression using the TCGA database for prostate cancer (PRAD). C Correlation analysis between FOXA1 and TRIM28 expression using the TCGA cohort for PRAD. D Relative expression levels of TRIM28 in PRAD compared to tumor-adjacent tissues in TCGA. E Kaplan-Meier analysis illustrating differences in Disease-Free Survival (DFS) based on TRIM28 expression in prostate cancer (PRAD), analyzed via GEPIA. F, G Evaluation of TRIM28 expression following NSUN2 knockdown or overexpression in C4-2 cells, demonstrated by representative immunoblotting assays (F) and quantitative PCR (G). H, I Assessment of TRIM28 and NSUN2 expression after FOXA1 knockdown or overexpression in C4-2 cells, shown through representative immunoblotting (H) and qPCR analysis (I). J RNA Immunoprecipitation (RIP) assays in C4-2 cells demonstrating the direct binding of NSUN2 protein to TRIM28 mRNA, as measured by qPCR. K RIP assays indicating that the m5C abundance of TRIM28 mRNA fluctuates with changes in NSUN2 expression, assessed by qPCR. L Graph showing m5C abundance in TRIM28 transcripts utilizing Bisulfite sequencing. M Representative immunoblotting results of NSUN2 following RNA Pulldown assays using cell lysate (Ly.) and biotinylated TRIM28 probes.