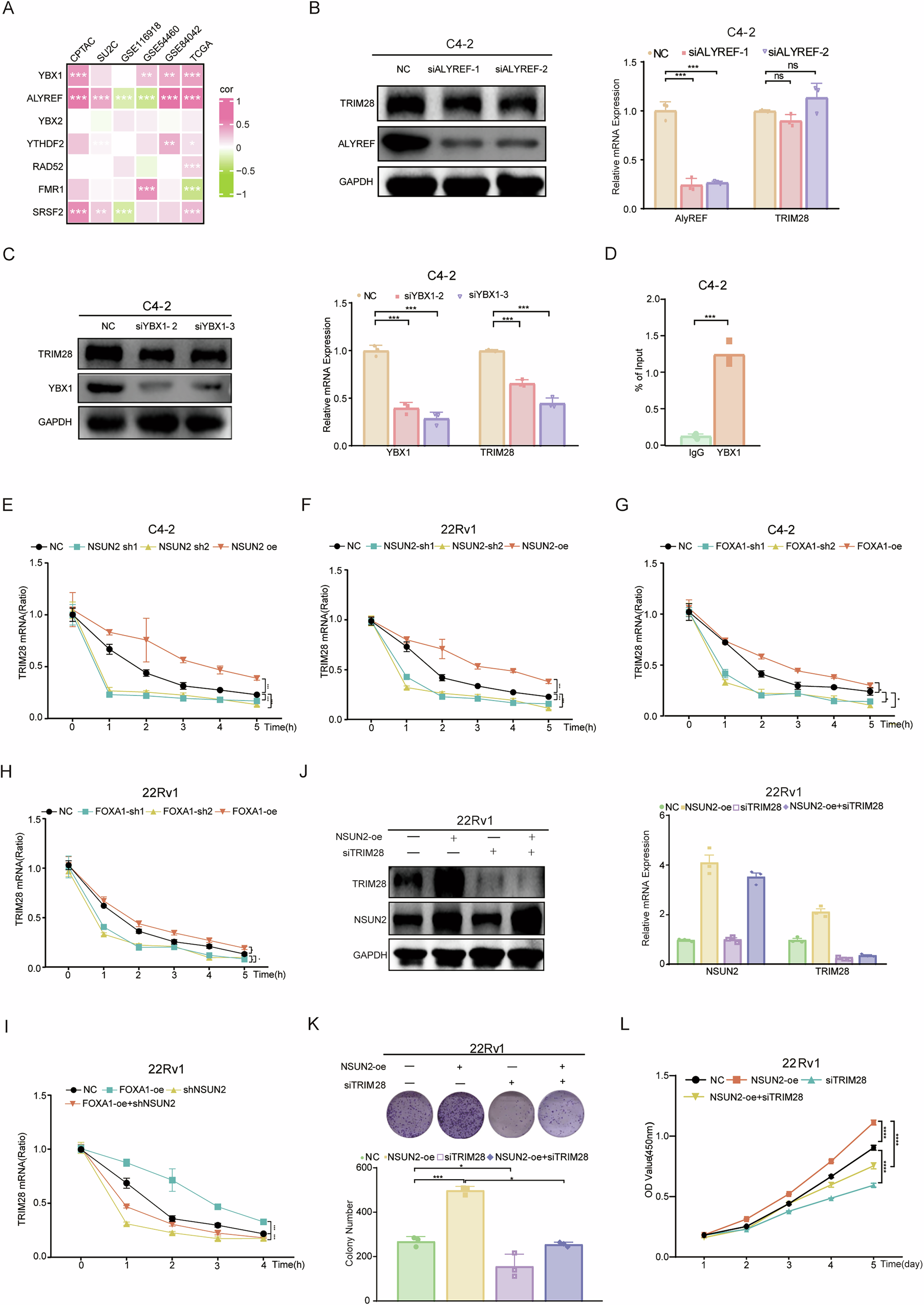
Fig. 7: YBX1, acting as a reader, is involved in maintaining the stability of TRIM28 mRNA mediated by NSUN2 in an m5C-dependent manner.

A A heatmap illustrating the correlation between TRIM28 mRNA expression and seven reader proteins. B, C Representative immunoblotting assay and quantitative PCR (qPCR) showing TRIM28 expression after knocking down ALYREF (B) and YBX1 (C) in C4-2 cells. D RNA immunoprecipitation (RIP) assays in C4-2 cells demonstrating the direct binding between YBX1 protein and TRIM28 mRNA, analyzed by qPCR. E, F The decay rate of TRIM28 mRNA at designated time intervals following actinomycin D (5 μg/ml) treatment in C4-2 (E) and 22Rv1 (F) after NSUN2inhibition and overexpression, respectively, measured by qPCR. G, H The decay rate of TRIM28 mRNA at designated time intervals following actinomycin D (5 μg/ml) treatment in C4-2 (G) and 22Rv1 (H) following FOXA1 inhibition and overexpression, analyzed by qPCR. I The decay rate of TRIM28 mRNA at designated time intervals following actinomycin D (5 μg/ml) treatment in 22Rv1 NSUN2 knockdown cells, with or without FOXA1 overexpression, assessed by qPCR. J Representative immunoblotting and qPCR of NSUN2 and TRIM28 in TRIM28-knockdown and control 22Rv1 cells, with or without NSUN2 overexpression. K Representative images and quantification of the colony formation assay in TRIM28-knockdown and control 22Rv1 cells, with or without NSUN2 overexpression. L Quantification of CCK-8 proliferation assays in TRIM28-knockdown and control 22Rv1 cells, with or without NSUN2 overexpression.