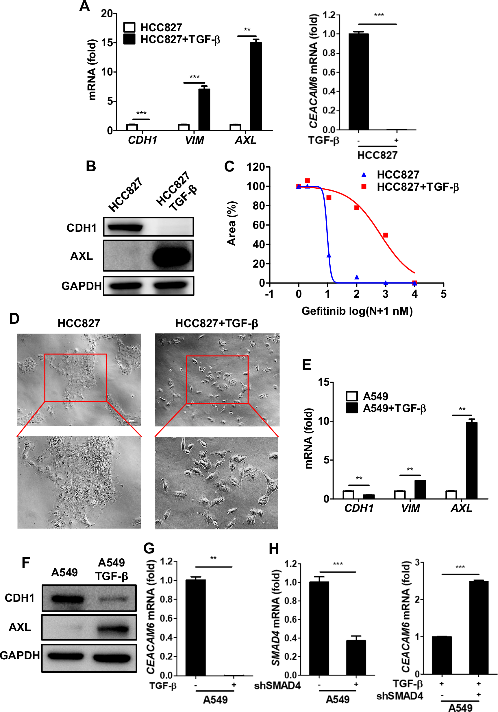
Fig. 6: TGF-β signaling regulates CEACAM6 expression and EGFR-TKI resistance.

A qRT-PCR analysis evaluating CDH1, VIM, and AXL expression (left) and CEACAM6 expression (right) in HCC827 cells treated with or without TGF-β (1 ng/mL) for 3 weeks. B Immunoblotting analysis assessing CDH1 and AXL expression in HCC827 and HCC827GR. C Clonogenic analysis assessing the growth of TGF-β-treated and parental HCC827 cells in the presence of increasing concentrations of gefitinib for 14 days. ***P < 0.001. D Phase contrast imaging analysis showing the distinctive morphologies between TGF-β-treated HCC827 and parental cells. E qRT-PCR analysis evaluating CDH1, VIM, and AXL expression in A549 treated with or without TGF-β (1 ng/mL) for 3 weeks. **P < 0.01. F Immunoblotting analysis assessing CDH1 and AXL expressions in A549 treated with or without TGF-β (1 ng/mL) for 3 weeks. G qRT-PCR analysis assessing CEACAM6 expression in A549 treated with or without TGF-β (1 ng/mL) for 3 weeks. **P < 0.01. H qRT-PCR analysis evaluating SMAD4 expression (left) in A549 transduced with the lentiviral vector encoding shSMAD4 or scramble control. Additionally, qRT-PCR analysis assessing CEACAM6 expression (right) in A549 transduced with shSMAD4 or scramble control, followed by treatment with TGF-β (1 ng/mL) for 3 days. ***P < 0.001.