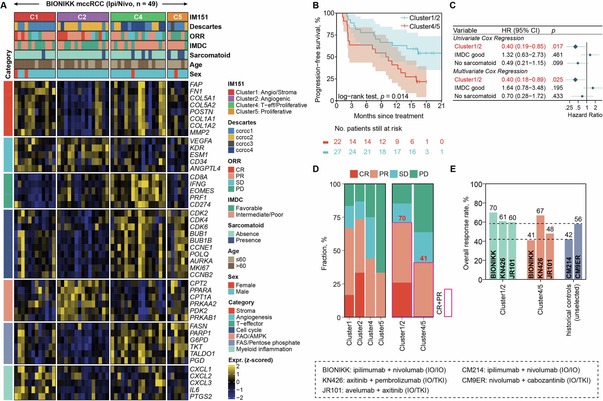
Fig. 1: Enhanced efficacy of IO/IO combinations in angiogenic subtypes in the BIONIKK trial.

A Heatmap showing gene expression profiles (log2 transformed TPM values, z-scored, truncated to range [-2,2]) of BIONIKK trial tumor samples grouped by NTP-predicted molecular subtypes. Each cluster shows unique features: Cluster 1 exhibits high expression of stromal and angiogenesis-related genes; cluster 2 shows elevated expression of angiogenesis and fatty acid oxidation genes; cluster 4 displays increased expression of T-effector cell and cell cycle/proliferation genes; cluster 5 is marked by upregulation of proliferation-related genes. Patient demographics, International Metastatic Renal Cell Carcinoma Database Consortium (IMDC) risk group, and objective response are annotated at the top of the heatmap. FAO, fatty acid oxidation; FAS, fatty acid synthesis; AMPK, AMP-activated protein kinase. B Progression-free survival (PFS) rates stratified by cluster1/2 and cluster4/5. C Forest plot displaying hazard ratios (HRs) for PFS by molecular clusters, IMDC risk, and sarcomatoid status, using univariate and multivariate Cox regression. Reference groups are cluster4/5 for molecular clusters, intermediate/poor risk for IMDC, and sarcomatoid presence. Multivariate analysis confirms the independence of cluster1/2 as a prognostic factor. D Distribution of objective responses across molecular subtypes. The upper panel shows distribution in four subgroups, and the bottom panel shows distribution in cluster1/2 versus cluster4/5. Overall responses (complete response + partial response) are framed in plum red. E Comparison of overall response rates (ORR) across different treatment arms in renal cell carcinoma trials. This includes the IO/IO arm of the BIONIKK trial, the IO/TKI arms of KEYNOTE-426 (KN426) and JAVELIN Renal 101 (JR101), and unselected historical controls from the CheckMate-214 (CM214) and CheckMate-9ER (CM9ER) trials. CR complete response, PR partial response, SD stable disease, PD progressive disease.