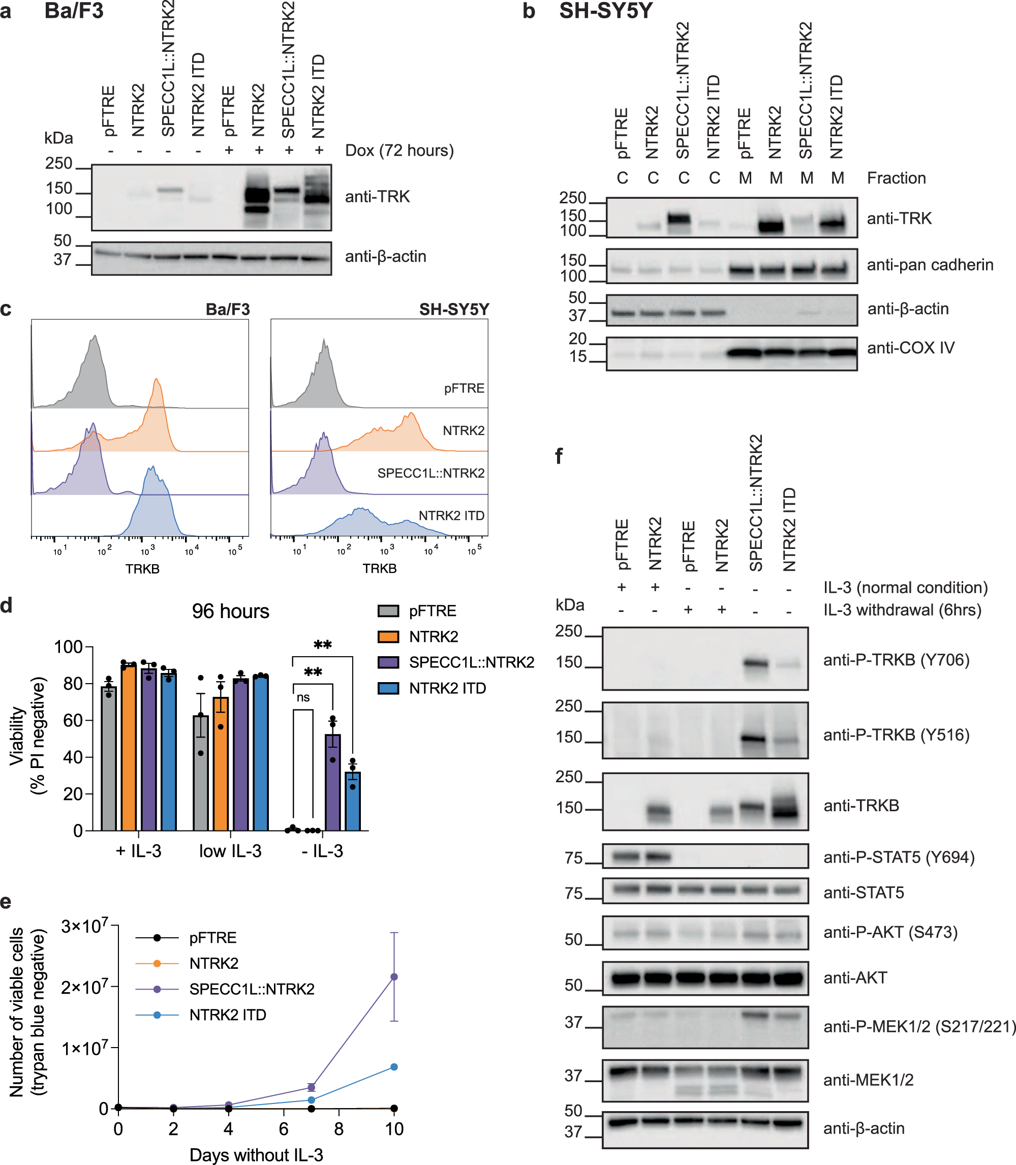
Fig. 2: NTRK2 ITD is constitutively activated.

a Western blot analysis of Ba/F3 cells with doxycycline (dox) inducible expression of NTRK2, SPECC1L::NTRK2, and NTRK2 ITD, or empty vector control (pFTRE). b Western blot analysis of cytoplasmic (C) and membrane (M) protein fractions derived from SH-SY5Y cells with dox-induced expression of NTRK2. β-actin, pan-cadherin, and COX IV were used as cytoplasmic, plasma membrane, and mitochondrial membrane markers, respectively. c Cell surface expression of TRKB in Ba/F3 and SH-SY5Y cells transduced with NTRK2 variants, determined by cell surface staining with an anti-Trk antibody and flow cytometry analysis. These plots are representative of two biologically independent repeats in each cell line (n = 2). d Viability analysis of Ba/F3 cells cultured in normal conditions (+IL-3), low IL-3 conditions, or no IL-3 conditions (-IL-3) for 96 hours. Viability was determined by PI exclusion measured by flow cytometry. NTRK2 variant cell lines were compared to empty vector control using unpaired t tests with Bonferroni-Dunn correction for multiple comparisons (ns = not significant, **P value ≤0.01). Data is presented as mean ± SEM (n = 3). e Number of viable (determined by trypan blue exclusion) Ba/F3 cells cultured without IL-3 over a 10-day period. Data is presented as mean ± SEM (n = 3). f Analysis of TRKB and downstream signaling pathway activation in Ba/F3 cells using Western blot analysis. Analysis was performed on pFTRE and NTRK2 Ba/F3 cells in either the presence of IL-3 or following 6-hour IL-3 withdrawal and transformed SPECC1L::NTRK2 and NTRK2 ITD Ba/F3 cells (no IL-3). Western blot is a representative image of three biologically independent repeats (n = 3).