Fig. 1: GPC2 CAR T cells are functional against pediatric high-grade glioma.
From: Defining the extracellular matrix for targeted immunotherapy in adult and pediatric brain cancer

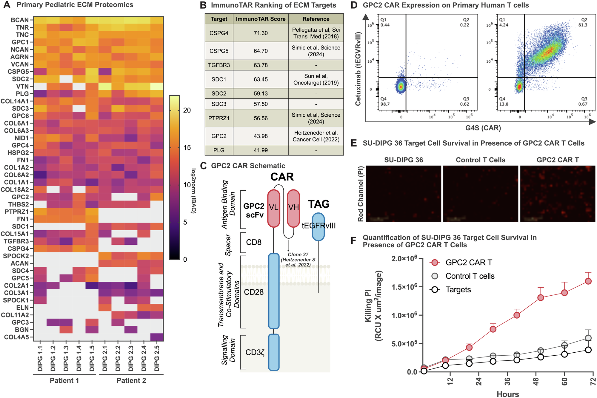
A Cell surface proteomics of 2 primary pediatric diffuse intrinsic pontine gliomas (DIPGs) [5 replicates for each tumor] showing the presence of Extracellular matrix components detected at the cell surface (gray indicates lack of detection). B Top 9 Extracellular Matrix components based on pediatric DIPG cell surface proteomics for potential use as immunotherapy targets as predicted by an ImmunoTar score, with higher scores indicating stronger immune targeting potential. C Schematic of second generation GPC2 targeted CAR construct with truncated, non-signaling EGFRvIII cell surface tag. D Flow cytometry of cell surface expression of GPC2 CAR, as detected using anti-G4S protein tag antibody labeling (CAR) and cetuximab antibody (a-EGFRvIII), representative of two independent human donors. IncuCyte killing assay of 2:1 ratio of CD8 + GPC2-CAR T cells and control T cells co-cultured with pediatric SU-DIPG36GL tumor cells over 72 h, endpoint images and PI uptake shown in (E) (scale bar = 400 mm); quantification PI uptake over the 72 h in all conditions is shown in (F), respectively.