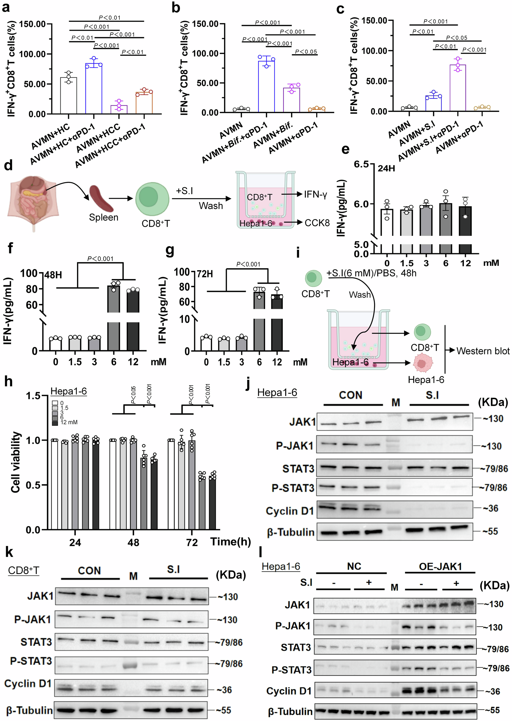
Fig. 5: Statistical diagram of IFN-γ+CD8+T cell in the tumor immune microenvironment among the groups and Bifidobacterium-related metabolite isobutyrate can inhibit the activation of the JAK1/STAT3 pathway in liver cancer cells by releasing IFN-γ through the activation of CD8+T cells.
From: Bifidobacterium boosts anti-PD-1 effectiveness through JAK pathway in hepatocellular carcinoma

a–c Statistical diagram of IFN-γ+CD8+T cell immunofluorescence staining experiment in each group. n = 3 per group. d In vitro experimental procedure. Following treatment of CD8+T cells with 0, 1.5, 3, 6, and 12 mM S.I for 24 (e), 48 (f), and 72 h (g), cells were washed with PBS, then co-cultured non-contact with Hepa1-6 cells for 24 h, and the concentrations of IFN-γ in the culture medium were quantified. n = 3 per group. h After treating CD8+T cells with 0, 1.5, 3, 6, and 12 mM S.I for 24, 48, and 72 h, washing with PBS, and co-culturing with Hepa1-6 cells for 24 h, CCK-8 was used to assess tumor cell proliferation. Statistical analysis was performed on the data, n = 6 per group. i CD8+T cells were treated with PBS or 6 mM S.I for 48 h, washed with PBS, and then co-cultured non-contact with Hepa 1-6 cells (pre-adhered for 12 h) for 24 h. Western blot analysis was performed to detect JAK1/STAT3 pathway proteins in CD8+T cells or Hepa 1-6 cells. j Western blot images of JAK1/STAT3 pathway proteins in Hepa1-6 cells. k Western blot images of JAK1/STAT3 pathway proteins in CD8+T cells. l After treating CD8+T cells with PBS or 6 mM S.I for 48 h, washing with PBS, and co-culturing with Hepa 1-6 cells treated with JAK1 plasmid (pre-adhered for 12 h) for 24 h, Western blot analysis was performed to evaluate the expression of JAK1/STAT3 pathway proteins in Hepa1-6 cells. n = 3 per group. The date were presented as mean ± s.d. One-way ANOVA test was used.