Fig. 6: Effects of ECT2 on proliferation, migration, invasion, and stemness of CXPA cell lines.
From: ECT2+ cell group acts as cancer stem cell in malignant pleomorphic adenoma

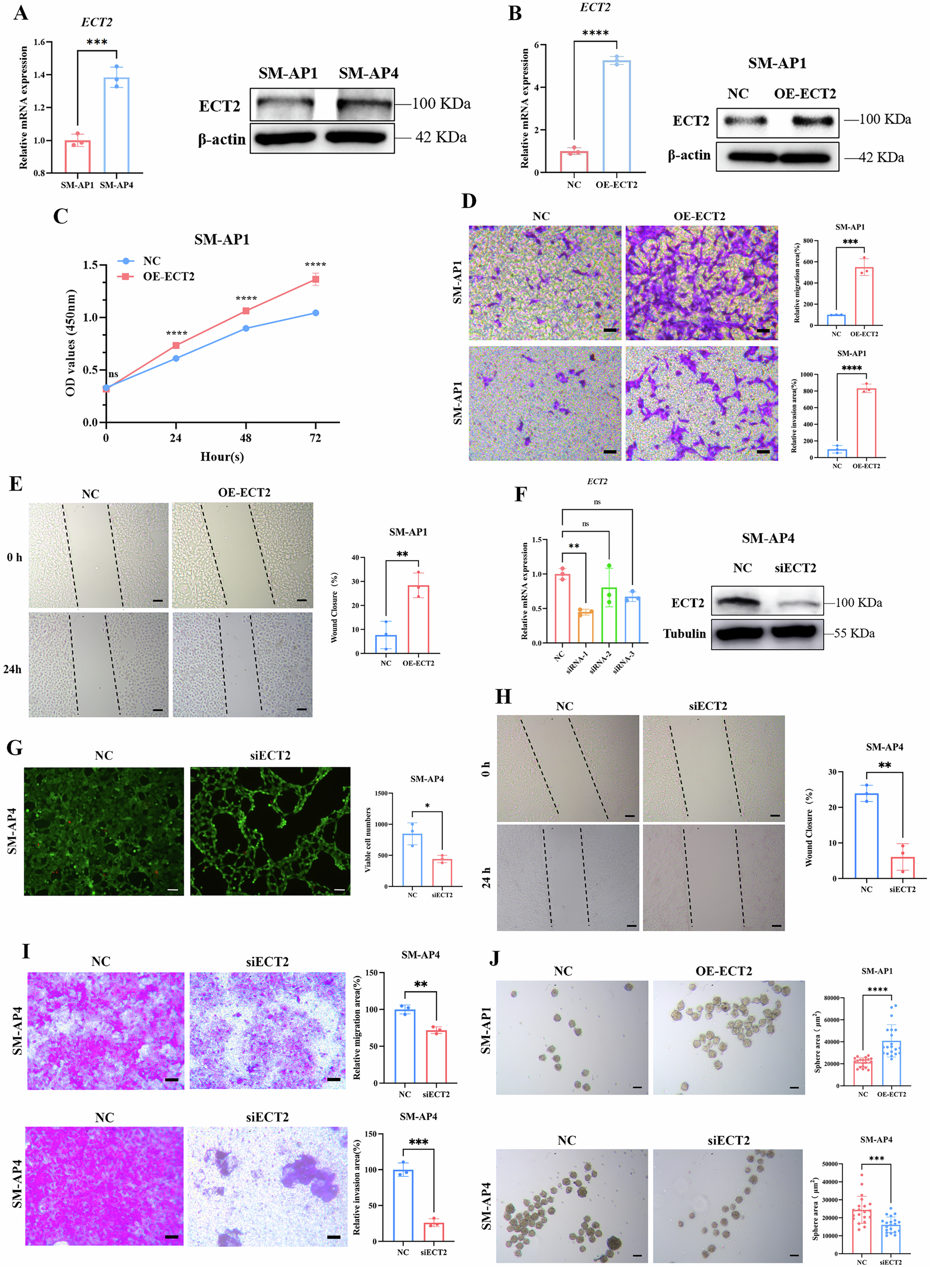
A Real-time quantitative polymerase chain reaction (RT-qPCR) and western blot analyses detected ECT2 expression in SM-AP1 and SM-AP4 cells. B RT-qPCR and western blot analyses detected the overexpression efficiency of ECT2 in SM-AP1 cells. C CCK-8 assay results for SM-AP1 and OE-ECT2 SM-AP1 cells. D Transwell assay results (with or without Matrigel) for SM-AP1 and OE-ECT2 SM-AP1 cells (Scale bar = 100 μm). E Wound healing assay results for OE-ECT2 SM-AP1 and SM-AP1 (Scale bar = 200 μm). F RT-qPCR and western blot analysis detected the knockdown efficiency of ECT2 in SM-AP4 cells. G Representative live/dead images of siECT2 SM-AP4 and SM-AP4 cells (Scale bar = 100 μm). H Wound healing assay results for siECT2 SM-AP4 and SM-AP4 cells (Scale bar = 200 μm). I Transwell assay results (with or without Matrigel) for SM-AP4 and siECT2 SM-AP4 cells (Scale bar = 100 μm). J Measurement of the area of the cell spheroids by ImageJ after 5 days of culture (n = 20, scale bar = 200 μm). Independent experiments were performed three times. *P < 0.05, **P < 0.01, ***P < 0.001, and ****P < 0.0001, determined by Student’s t-test and two-way ANOVA. Error bars indicate mean ± standard deviation.