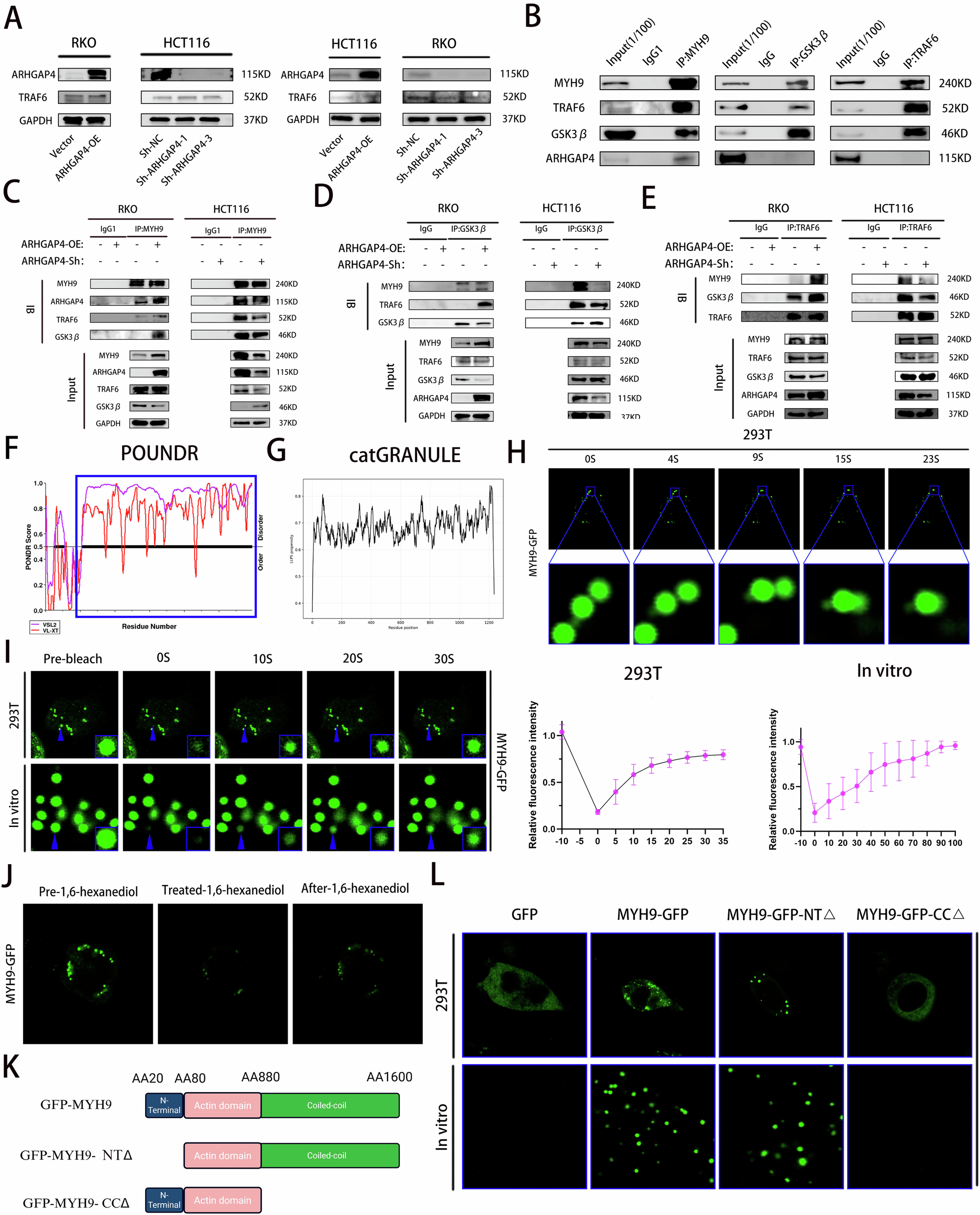
Fig. 6: ARHGAP4 promotes the formation of GSK3β ubiquitination complex.
From: ARHGAP4/MYH9/β-catenin/c-Jun positive feedback loop promotes colorectal cancer stemness

A WB of TRAF6 and ARHGAP4 was performed on the stably transfected strains; B The interaction of four proteins in HCT116 cells was detected by Co-IP analysis. C–E The protein purification and pull-down experiments of MYH9, GSK3β and TRAF6 were performed under the condition of ARHGAP4 expression changes, and the assembly of MYH9 with TRAF6, ARHGAP4 and GSK3β was analyzed by Co-IP; F and G The phase separation ability of MYH9 was predicted by POUNDR database and catGRAUNLE database; H Fusion of MYH9 aggregates in vivo, uptake at a scale of 10 um; I FRAP experiments of MYH9 aggregates in vivo and in vitro, uptake at a scale of 10 um; J Uptake imaging before and after adding 1,6-hexanediol; K A schematic diagram of the construction of MYH9 truncations; L Coagulation formation of different truncated MYH9 in vitro and in vivo.