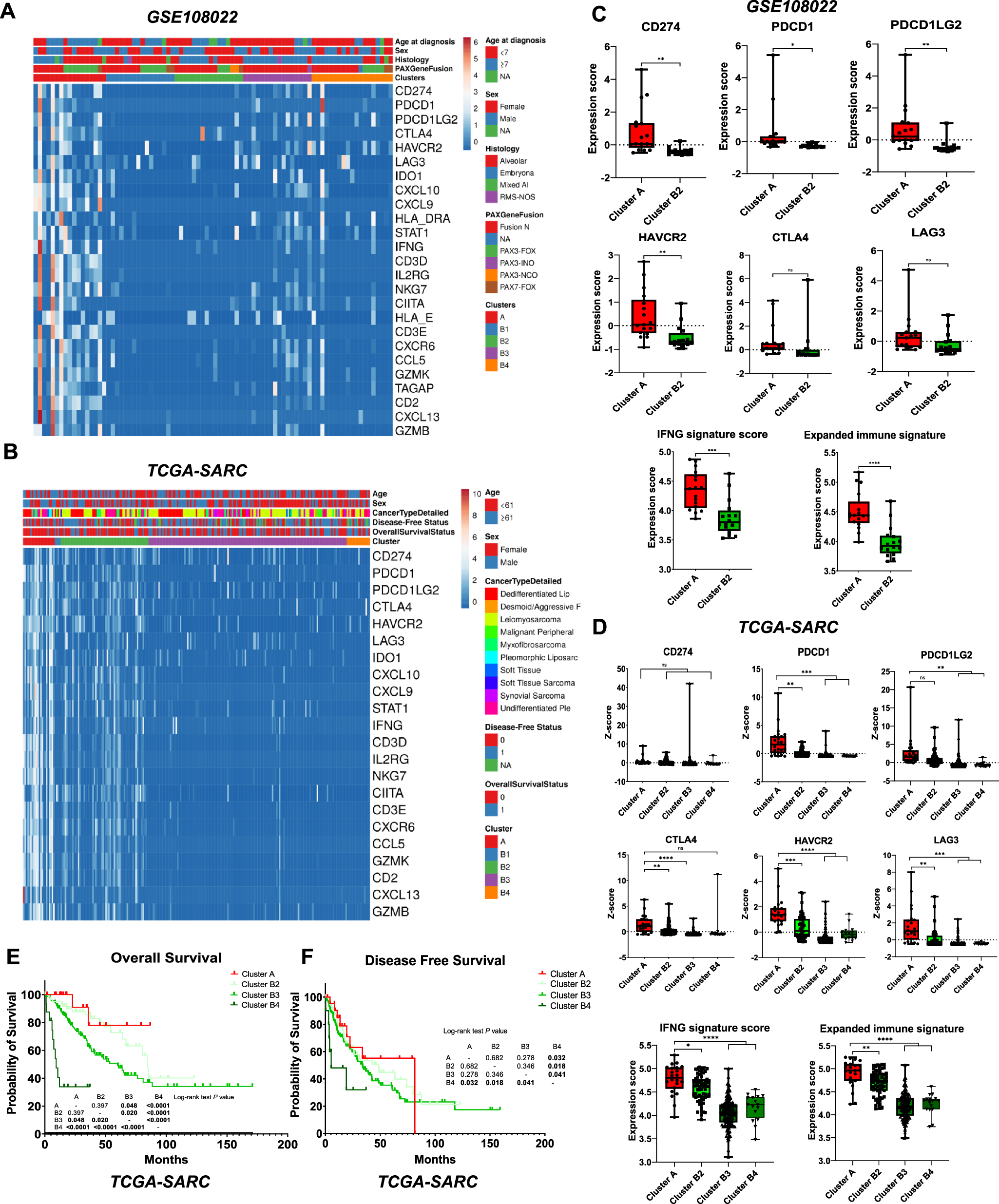
Fig. 3: Stratification for distinct molecular immune phenotypes correlated with immune gene signature and patient survival.

Heatmaps show expression of a 25-gene signature related to immune checkpoints among distinct subclusters from the RMS cohort (A) and TCGA-SARC (B). C Relative expression scores of selected immune genes and signatures were compared between cluster A and B2 from the RMS cohort in box-whisker plots. D Relative expression scores of selected immune genes and signatures were compared among cluster A, B2, B3, and B4 from the TCGA-SARC cohort in box-whisker plots. Overall survival (E) and disease-free survival (F) of cluster A, B2, B3, and B4 from the TCGA-SARC cohort were estimated by Kaplan-Meier plots and two-sided log-rank test. (*p < 0.05, **p < 0.01, ***p < 0.001, ****p < 0.0001).