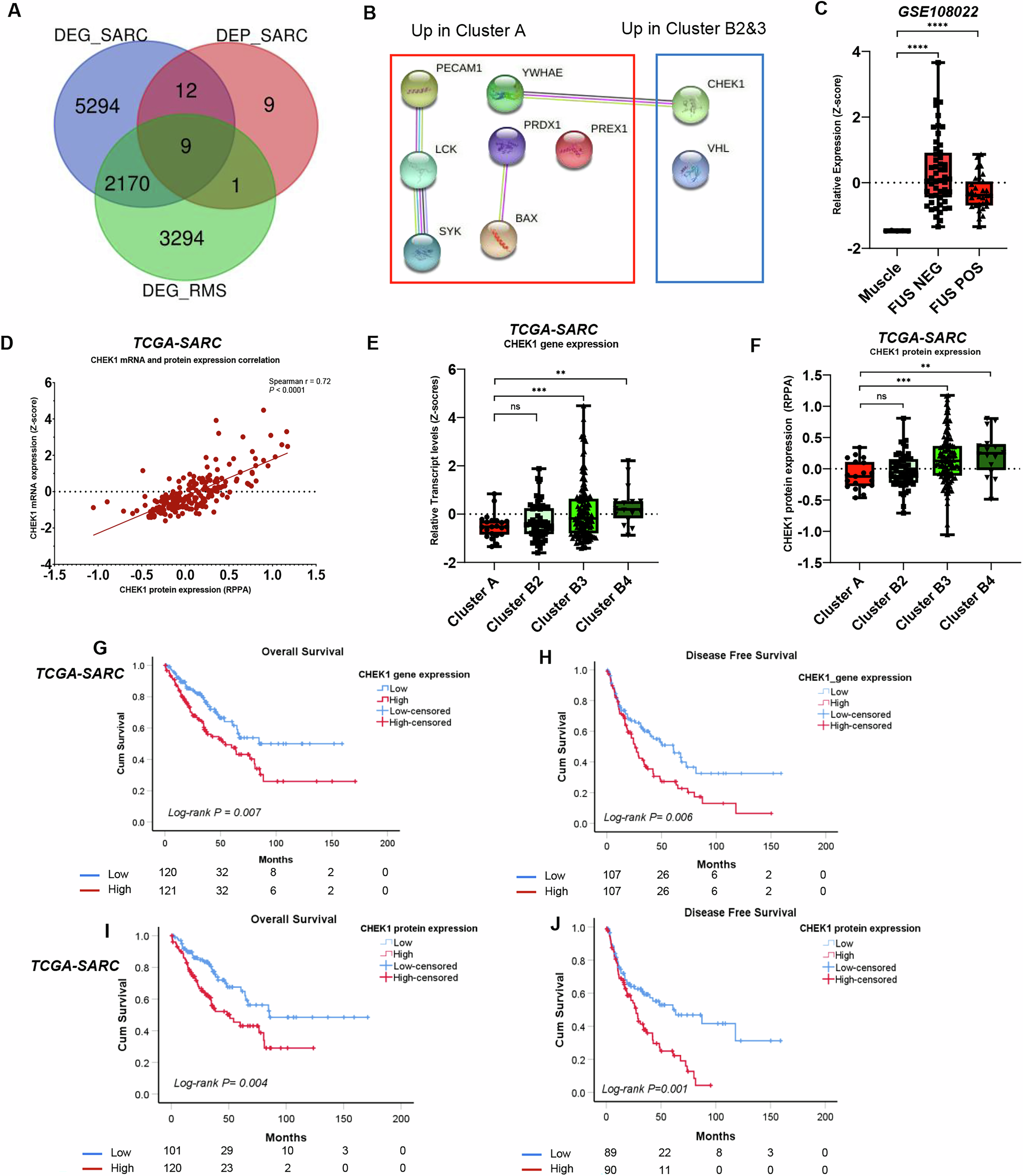
Fig. 4: Expression profiling analysis revealed that CHEK1 was highly expressed in the subcluster with unfavourable survival.

A Venn diagrams show the number of DEGs and DEPs between cluster A and subcluster B2 (RMS cohort) or B3 (SARC cohort). B Schematic presentation of protein-protein interaction network according to the STRING database. C Normalized expression for CHEK1 of normal muscle, Fusion N, and Fusion P RMS samples are compared in a box-whisker plot. D A dot plot illustrates the significantly positive correlation between CHEK1 protein and transcript levels in tumours of the TCGA-SARC cohort. E, F Box-whisker plots show the transcript and protein levels among cluster A, B2, B3, and B4 from the TCGA-SARC cohort. Kaplan-Meier plots show an unfavourable overall survival (G, I) and disease-free survival (H, J) for patients with higher transcript and protein levels of CHEK1 from the TCGA-SARC cohort. Survival analyses were performed with Kaplan-Meier estimates and two-sided log-rank tests. (*p < 0.05, **p < 0.01, ***p < 0.001, ****p < 0.0001).