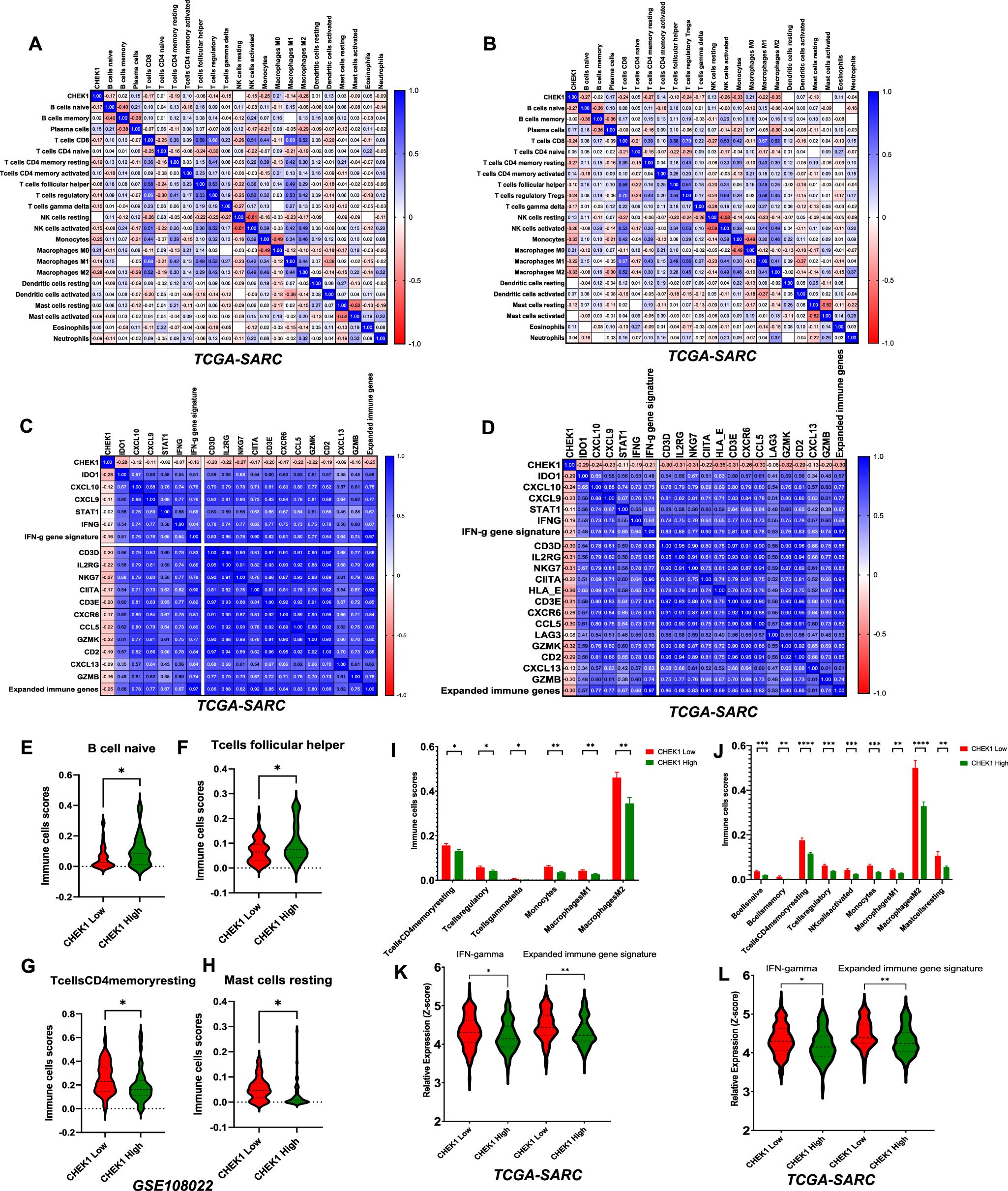
Fig. 5: Associations between CHEK1 expression levels and tumour-infiltrating immune cells and immune-related genes in TCGA-SARC and RMS cohorts.

Heatmap showing the Spearman correlation coefficients between CHEK1 transcript (A) and protein (B) expression levels and relative abundance of 22 immune cell types. Spearman’s ρ (rho) values were presented. Heatmap showing the Spearman correlation coefficients between CHEK1 transcript (C) and protein (D) expression levels with IFNγ-related genes as well as expanded immune gene signatures. Spearman’s ρ (rho) values were presented. E–H Violin plot showing the significant differences of four immune cell types between CHEK1 transcript low and high groups in the RMS cohort. Significant differences in immune cell types are compared between the CHEK1 low and CHEK1 high groups in transcript (I) and protein (J) levels. Violin plots showing the significant expression differences of IFNγ-related genes as well as expanded immune gene signatures between the CHEK1 low and CHEK1 high groups in transcript (K) and protein (L) levels. Two-sided t test (*p < 0.05, **p < 0.01, ***p < 0.001, ****p < 0.0001).