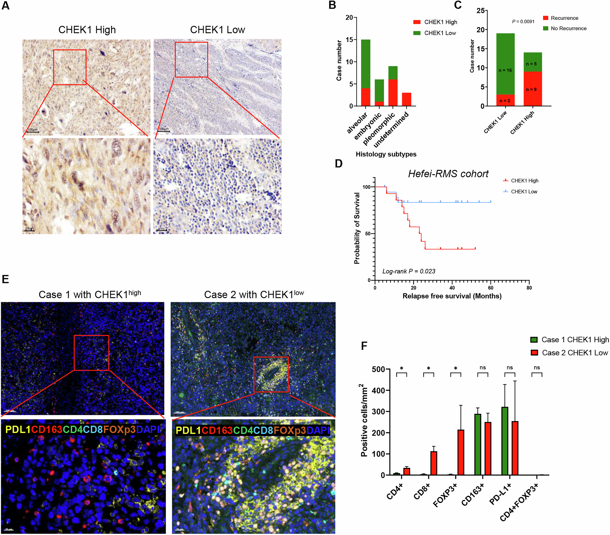
Fig. 6: High CHEK1 expression was correlated with shorter relapse-free survival and a low infiltration immune subtype in the Hefei-RMS cohort.

A Representative image of immunohistochemical (IHC) staining for CHEK1 in RMS tumour tissues with the low and high Immunoreactivity. The distribution of histology types (B) and recurrence status (C) is compared between the CHEK1 expression low and high groups. D Kaplan-Meier plot shows an unfavourable relapse-free survival for patients with high CHEK1 expression from the Hefei-RMS cohort. E Multiplex IHC staining for RMS tumours with CHEK1 low and high expression, CD4 (green), CD8 (cyan), Foxp3 (orange), CD163 (red), PDL1 (yellow), DAPI staining is shown in blue. F Densities of immune cells and PD-L1 are compared between the CHEK1 expression low and high groups. Data are presented as mean values ± SEM. Two-sided t test (*p < 0.05, ns nonsignificant).