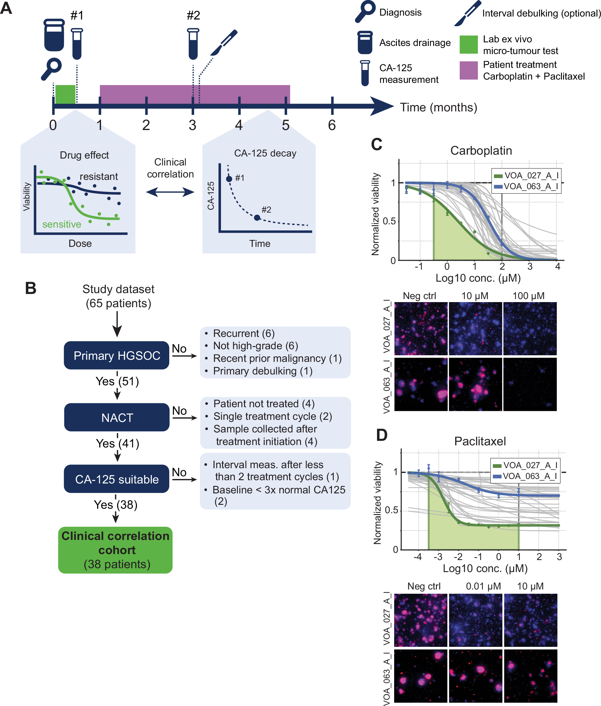
Fig. 3: Clinical correlation study overview.

A Correlation outline. The ex vivo drug sensitivity test was finalized within 2 weeks after sample collection (before patient treatment initiation) and drug responses were quantified by calculating AUCs from dose-response curves. Patient responses were monitored by CA125 measurements before treatment and after 2–4 cycles of chemotherapy (before interval debulking). Taking these measurements, patient CA125 decay rate was calculated and correlated to ex vivo drug responses. B Overview of patient inclusion criteria for clinical correlation cohort. C Ex vivo dose response curves of micro-tumours treated with carboplatin. Grey lines represent all patients included in the clinical correlation cohort. Example sensitive (green) and resistant (blue) patients are highlighted and representative images of 3D micro-tumours after treatment are shown. Points represent mean and standard deviation of technical replicates. D Same as C, but then for paclitaxel.