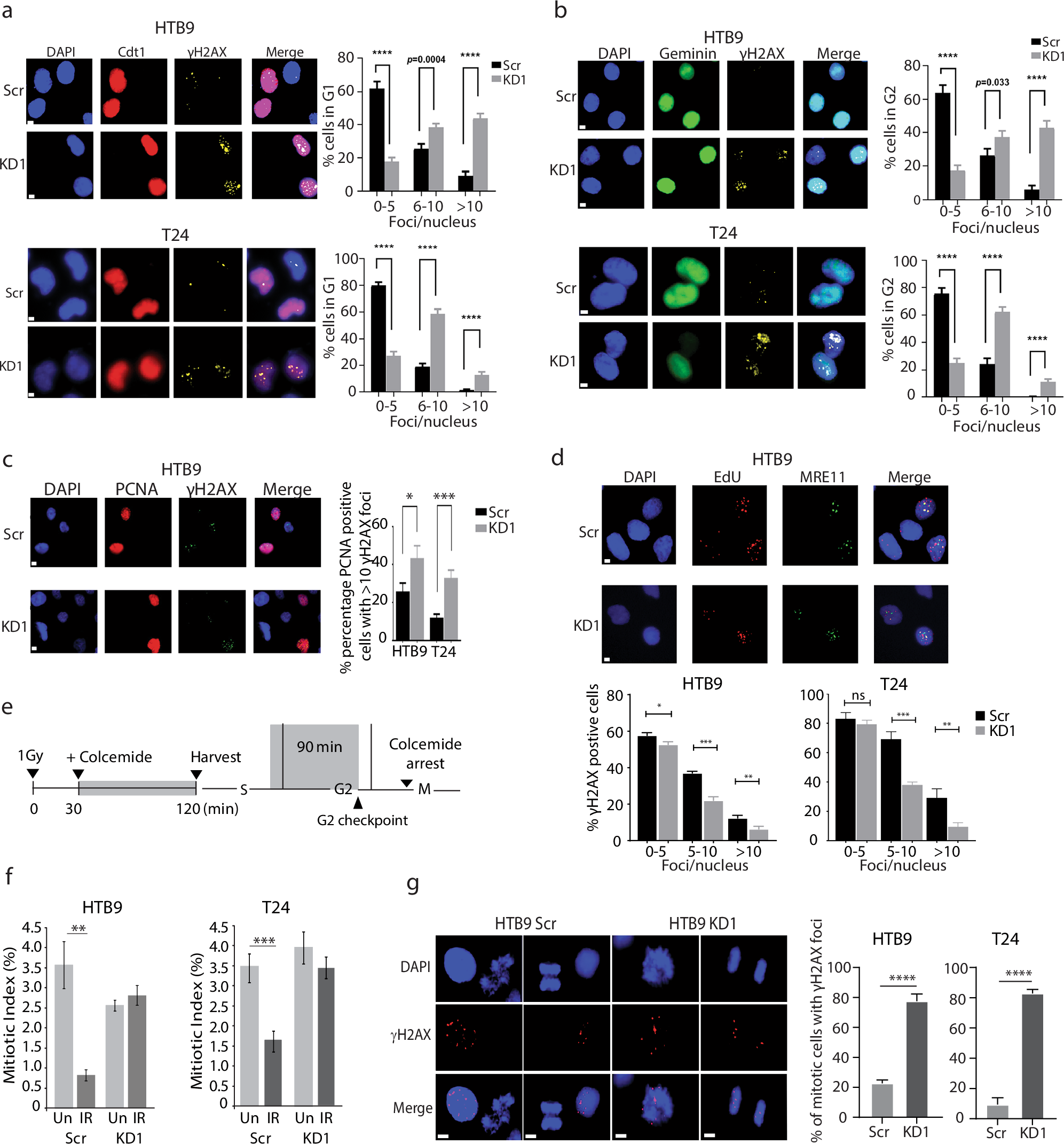
Fig. 3: KMT2C-deficient cells progress through the cell cycle with high DNA damage.

Immunofluorescence detection of γH2AX levels in control and KMT2C/KD1 HTB9 cells expressing the Cdt1 (a) and the geminin (b) FUCCI reporters. A quantitative analysis of the number of γH2AX foci in Cdt1 (left) and geminin (right) positive cells between control and KMT2C/KD1 HTB9 and T24 cells is indicated. c Immunofluorescence detection of γ-H2AX in control and KMT2C/KD1 cells (HTB9 and T24) expressing mTagRFP-PCNA and quantification of the percentage of PCNA positive cells with more than 10 γ-H2AX foci in these cells. d Co-localization of EdU (red) and MRE11 (yellow) in control and KMT2C/KD1 cells (HTB9 and T24) and quantification of the percentage of γ-H2AX positive cells (Y-axis) with the indicated numbers of MRE11 foci (X-axis) in these cell lines. Schematic representation of the G2 checkpoint inhibition assay (e) and mitotic index values (f) in control and KMT2C/KD1 HTB9 and T24 cells that were subjected to this assay. Un designates untreated cells. IR designates irradiated cells. For each condition at least 700 nuclei were analyzed. g Immunofluorescence detection of γH2AX in metaphases and anaphases from control and KMT2C/KD1 mitotic cells. A comparative analysis of the number of γH2AX positive mitoses between control and KMT2C/KD1 HTB9 and T24 cells is indicated by the bar graph. For all quantitative analyses, data are presented as mean ± standard error of the mean (SEM) from 3 independent experiments and statistical significance was determined by unpaired Student’s t-test. ****p < 0.0001, ***p < 0.001, **p < 0.01, *p < 0.05, ns: not significant. A total of 75, 91, 75 and 93 metaphases/anaphases were analyzed from HTB9/Scr, HTB9/KD1, T24/Scr and T24/KD1, respectively. Scale bars indicate 5 μm.