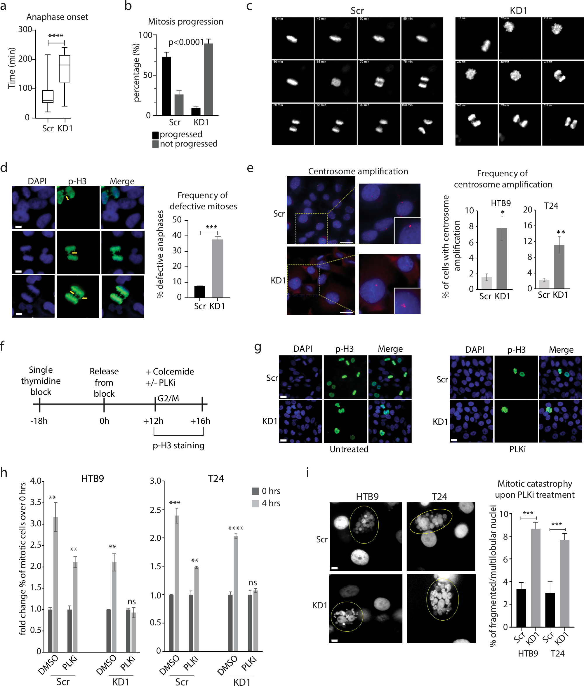
Fig. 4: KMT2C loss leads to mitotic defects.

a Boxplot indicating the time required for metaphase-to-anaphase progression in control and KMT2C/KD1 HTB9 cells. Mitotic progression data for each cell line were acquired by automated time‑lapse microscopy of control (n = 32) and KMT2C/KD1 HTB9 cells (n = 32) expressing mCherry-tagged Histone H2B. The time point t = 0 was defined as the time point at which a perfect metaphase plate was observed and the time point corresponding to anaphase onset was calculated from the first frame at which chromosome segregation was visible. p-values were calculated by a Mann-Whitney test. b Bargraph indicating the percentages of control and KMT2C/KD1 HTB9 mitotic cells that either progressed from metaphase plate to anaphase onset within a time frame of 120 min or failed to so (not progressed). c Time-lapse microscopy of indicative mitosis of control HTB9 cells showing anaphase onset in 65–70 min and KMT2C/KD1 HTB9 cells that progressed to anaphase with a delay (235 min). d Representative images and quantification of defective anaphases in control and KMT2C/KD HTB9 cells. Mitotic cells were fixed and stained to reveal DAPI (blue) and pH3 Ser10 (green). Mitoses with chromosome bridges and lagging chromosomes were included in the analysis. Average of 3 experiments are shown. A total of 412 and 372 mitoses were analyzed for Scr and KD1 cells, respectively. Scale bar = 5 μm. e Representative images and quantification of cells with centrosome amplification of control and KMT2C/KD HTB9 and T24 cells. Cells were fixed and stained to reveal DAPI (blue) and γ-tubulin (red) and were captured with the 100X objective lens of the fluorescent microscope used. A total of 2831, 1541, 981 and 966 cells were analyzed from HTB9/Scr, HTB9/KD1, T24/Scr and T24/KD1, respectively. Scale bar = 25 μm. f Schematic outline of the experiment to assess PLK1-dependence of control and KMT2C/KD cells for mitotic entry. g Immunofluorescence detection of phosphorylated histone H3 in untreated and PLK1 treated control and KMT2C/KD HTB9 cells for the quantitative analysis of mitotic cells. DAPI is used as nuclear counterstain. Scale bar = 25 μm. h Bargraphs indicating the percentage of mitotic cells in synchronized cultures of control and KMT2C/KD1 HTB9 and T24 cells that were either treated by vehicle (DMSO) or treated by PLK1 inhibitor volasertib (1 μM). Quantification of phospho- histone H3 positive nuclei was performed at 12 h (t = 0 h) and at 16 h (t = 4 h) after thymidine block release as presented to the schematic outline (f). The Y values indicate the average from 3 experiments fold changes of the percentage of mitotic cells based on the percentage of mitotic cells at t = 0 h for each cell line. At least 500 nuclei were measured for each condition. i Representative images of (upper) and quantitative analysis (lower) of mitotic catastrophe events in PLK1 treated control and KMT2C/KD cells that express mCherry-tagged Histone H2B. Mitotic catastrophe development was evaluated by live cell imaging and analysis of nuclear morphology. Yellow circles indicate fragmented/multilobular nuclei that are characteristic of mitotic catastrophe events. For all quantitative analyses, data are presented as mean ± standard error of the mean (SEM) from 3 independent experiments and statistical significance was determined by unpaired Student’s t-test, unless indicated otherwise. ****p < 0.0001, *** p < 0.001, **p < 0.01, *p < 0.05, ns not significant. Scale bar = 5 μm.