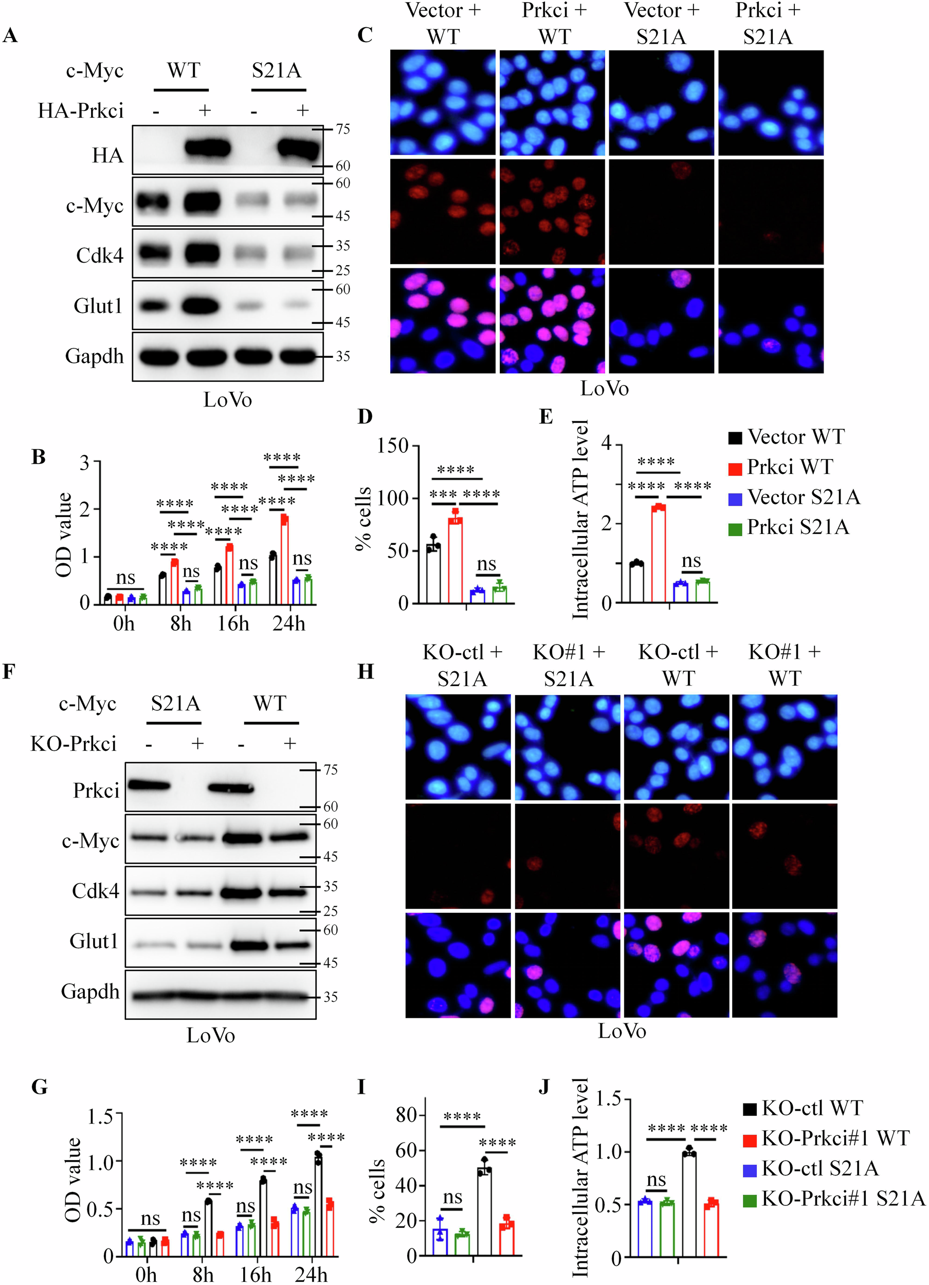
Fig. 6: Prkci-mediated colorectal cancer cell proliferation depends on c-Myc phosphorylation.
From: Prkci acts a pro-proliferation factor in colorectal cancer

A, F Western blot showing expression levels of c-Myc and downstream targets (Cdk4, Glut1) in various cell conditions, including wild-type and phosphorylation-inactive c-Myc. B, G CCK8 assay demonstrating the effect of Prkci and c-Myc S21A mutations on cell proliferation. C, D, H, I BrdU assay showing S-phase entry under different Prkci and c-Myc conditions. E, J Intracellular ATP measurements illustrating metabolic activity under different Prkci and c-Myc conditions. Each IB assay was performed in triplicate, yielding consistent results. Statistical analysis was conducted using a one-way ANOVA test.