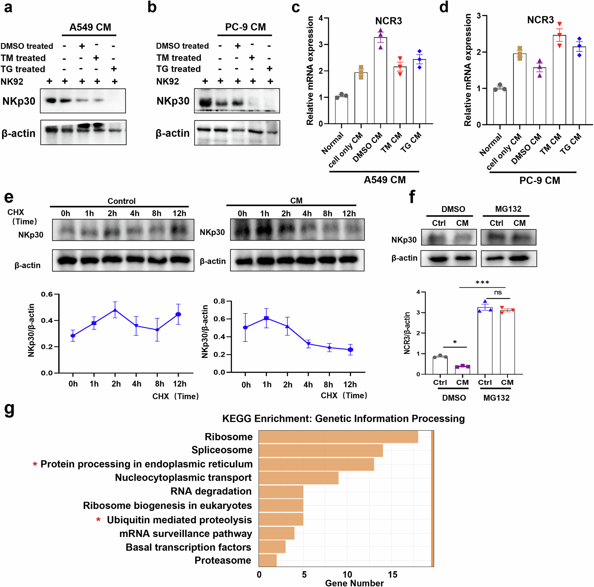
Fig. 6: IL-6 promotes ubiquitination and degradation of NKp30.

a–d NCR3 expression levels in NK-92 cells treated with A549 (a, c)/PC-9 (b, d) TM CM or TG CM (n = 3). e NK-92 cells were treated with normal medium or CM and stimulated with CHX (100 ng/ml) for the indicated amount of time, after which NKp30 levels were detected via Western blotting (n = 3). f NK-92 cells were treated with DMSO or MG132 (20 mM) for 12 h, after which NKp30 was detected by Western blotting. g KEGG enrichment analyses of upregulated genes in NK cells from tumor and paracancerous tissues in NSCLC. CHX: cycloheximide; DMSO: dimethyl sulfoxide; TG: thapsigargin; TM: tunicamycin; CM: conditioned medium. Data were analyzed using one-way ANOVAs. *p < 0.05, ***p < 0.001.