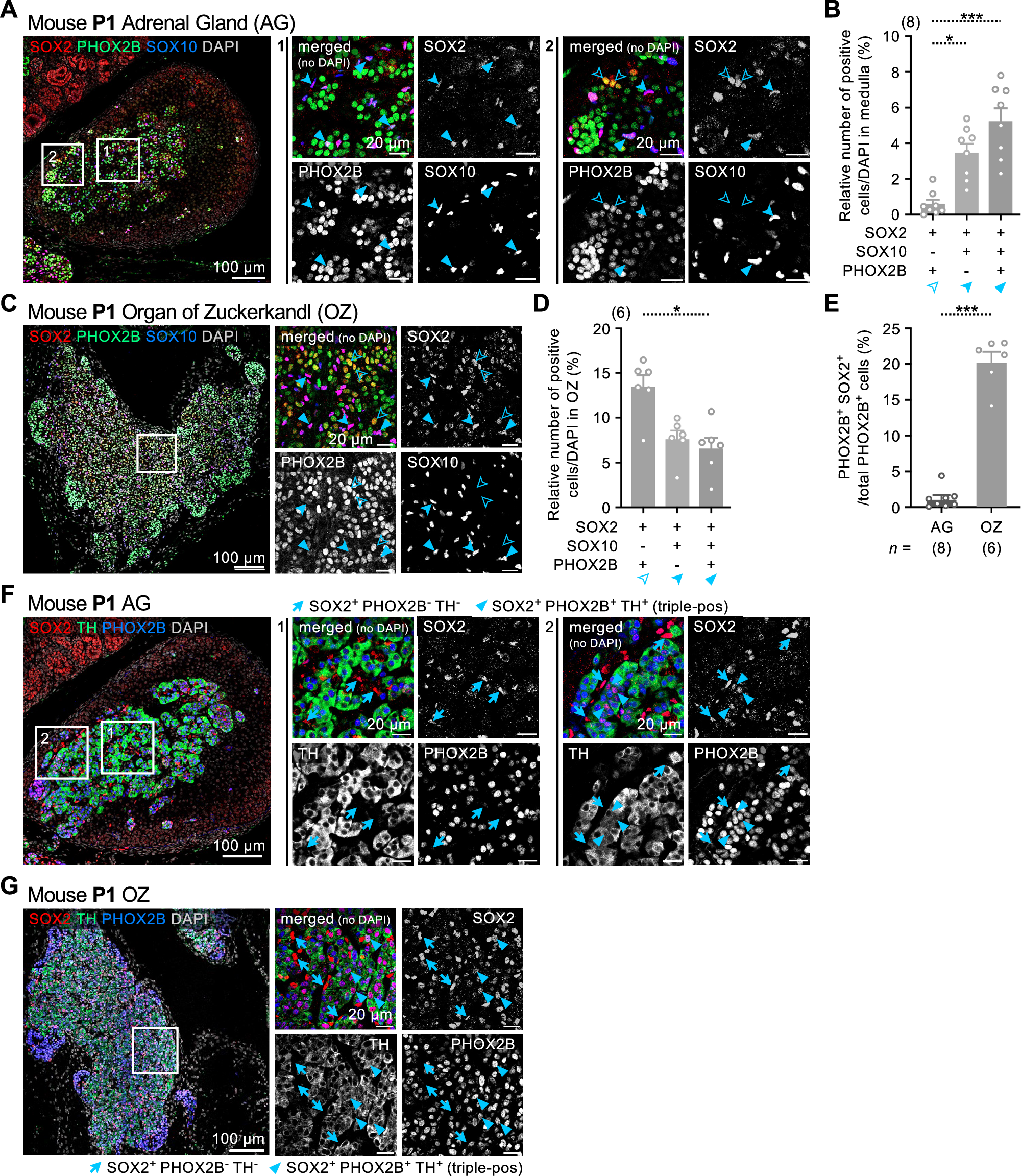
Fig. 3: SOX2+PHOX2B+ double-positive cells in the postnatal adrenal medulla and OZ express tyrosine hydroxylase, indicating a transitional state toward sympatho-adrenal fate.

A Representative image showing immunofluorescence staining for SOX2, PHOX2B and SOX10 in P1 adrenal gland. Empty arrowheads indicate SOX2+PHOX2B+ double-positive cells, full arrowheads indicate SOX2+SOX10+ double-positive glial cells, and full triangles indicate SOX2+SOX10+PHOX2B+ triple-positive glial cells. Scale bars in the adrenal glands and insets are 100 μm and 20 μm, respectively. B Percent-stacked bar plot for the ratios of SOX2+PHOX2B+ double-positive cells (0.6% ± 0.2%), SOX2+SOX10+ double-positive cells (3.5% ± 0.5%) and SOX2+SOX10+PHOX2B+ triple-positive cells (5.2% ± 0.7%) in total cell number in adrenal medulla. Kruskal-Wallis test; adjusted P value from Dunn’s multiple comparisons test for SOX2+PHOX2B+ vs SOX2+SOX10+ is 0.0216, and for SOX2+PHOX2B+ vs SOX2+SOX10+PHOX2B+ is 0.0003; n = 8. Data are presented as mean ± s.e.m. *, P value < 0.05; ***, P value < 0.001. C Representative image showing immunofluorescence staining for SOX2, PHOX2B and SOX10 in mouse P1 organ of Zuckerkandl. Empty arrowheads indicate SOX2+PHOX2B+ double-positive cells, full arrowheads indicate SOX2+SOX10+ double-positive glial cells, and full triangles indicate SOX2+SOX10+PHOX2B+ triple-positive glial cells. Scale bars in the adrenal glands and insets are 100 μm and 20 μm, respectively. D Percent-stacked bar plot for the ratios of SOX2+PHOX2B+ double-positive cells (13.5% ± 1.3%), SOX2+SOX10+ double-positive cells (7.6% ± 0.9%) and SOX2+SOX10+PHOX2B+ triple-positive cells (6.5% ± 1.2%) in total cell number in organ of Zuckerkandl. Kruskal–Wallis test; adjusted P value from Dunn’s multiple comparisons test for SOX2+PHOX2B+ vs SOX2+SOX10+PHOX2B+ is 0.0148; n = 6. Data are presented as mean ± s.e.m. *, P value < 0.05. E Percent-stacked bar plot for the ratios of SOX2+PHOX2B+ double-positive cells in total number of PHOX2B-positive cells in adrenal gland (1.1% ± 0.5%; n = 8) vs organ of Zuckerkandl (20.4% ± 1.4%; n = 6). Mann-Whitney t test; P value 0.0007. Data are presented as mean ± s.e.m. ***, P value < 0.001. F Representative image showing immunofluorescence staining for SOX2, PHOX2B and TH in mouse P1 adrenal gland. Full arrows indicate SOX2 positive cells and full triangles indicate SOX2+PHOX2B+TH+ triple-positive cells. Scale bars in the adrenal glands and insets are 100 μm and 20 μm, respectively. G Representative image showing immunofluorescence staining for SOX2, PHOX2B and TH in mouse P1 organ of Zuckerkandl. Full arrows indicate SOX2 positive cells and full triangles indicate SOX2+PHOX2B+TH+ triple-positive cells. Scale bars in the organ of Zuckerkandl and insets are 100 μm and 20 μm, respectively.