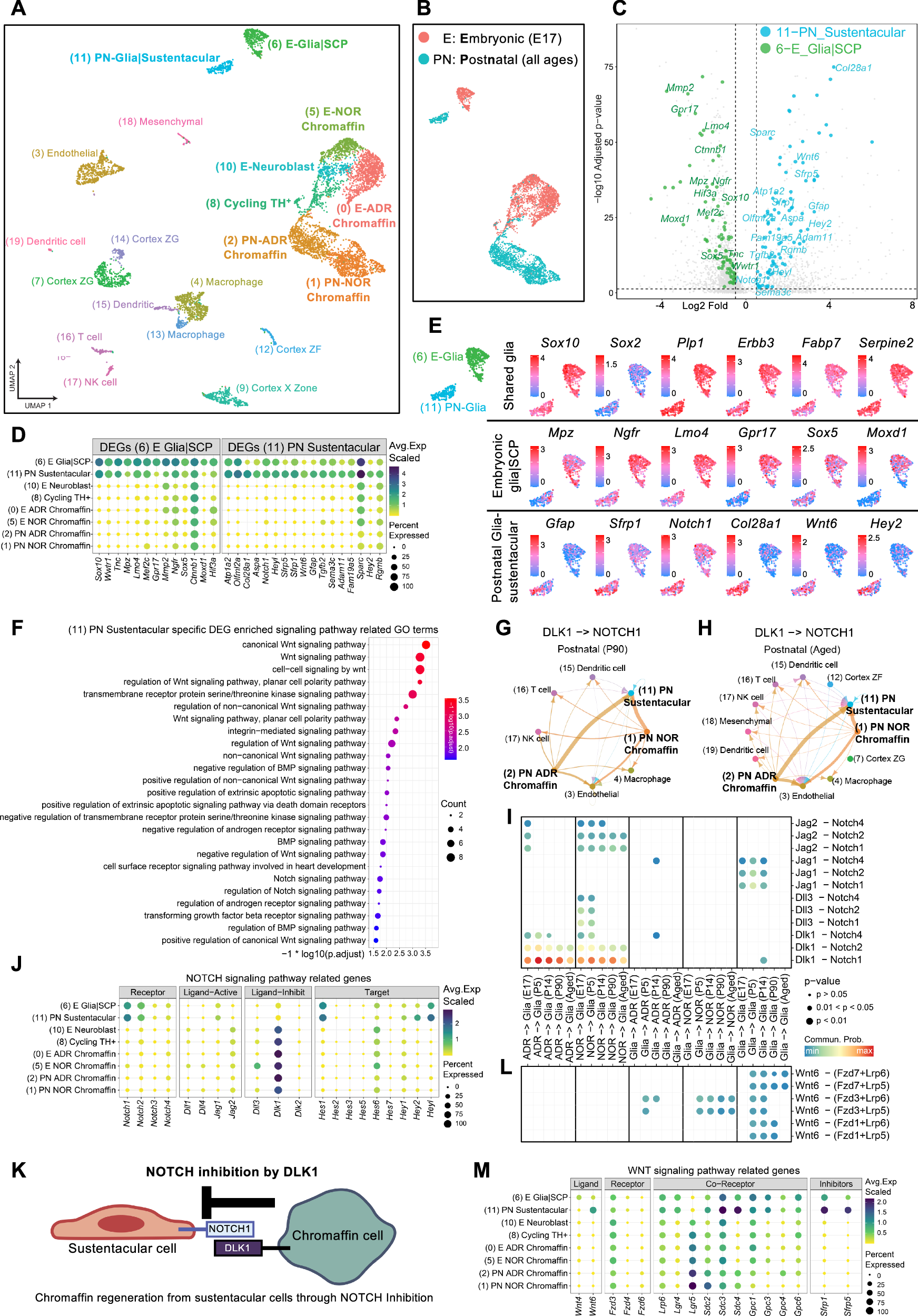
Fig. 5: Postnatal sustentacular cells form a distinct population with a gene expression program different from that of embryonic SCPs.

A UMAP plot showing cellular clusters and their annotations derived from scRNA-Seq data of mouse adrenal tissue. B UMAP plot of adrenal medullary cells, color-coded by gross age groups. C Volcano plot displaying specific differential expressed genes (DEGs) comparing embryonic (green) and postnatal (blue) glia cells. Genes of interest are labeled with their respective symbols. D Dot plot showing the expression of specific DEGs, as labeled in (C), in embryonic and postnatal glia cells. E UMAP plot illustrating the expression of selected genes representing shared glia markers (upper panel), embryonic glia-specific genes (middle panel), and postnatal glia-specific genes (lower panel). The UMAP plot in the top left corner highlights the two glial cell subsets from (A). F Bubble plot presenting the top 25 “signaling” related GO terms enriched in the specific DEGs of postnatal glial cells. G Network diagram showing inferred DLK1-NOTCH1 ligand-receptor interactions among cell types in P90 mouse cells. H Network diagram showing inferred DLK1-NOTCH1 ligand-receptor interactions among cell types in aged mouse cells. I Dot plot illustrating ligand-receptor communication pairs related to the NOTCH (upper panel) and WNT (lower panel) signaling pathways between glia cells and chromaffin cells across all five age groups. J Dot plot illustrating expression patterns of NOTCH signaling pathway-related genes across identified medullary cell populations. K Model for chromaffin cell regeneration from sustentacular cells via NOTCH inhibition. L Dot plot illustrating ligand-receptor communication pairs related to the WNT signaling pathways between glia cells and chromaffin cells across all five age groups. M Dot plot illustrating expression patterns of WNT signaling pathway-related genes across identified medullary cell populations.