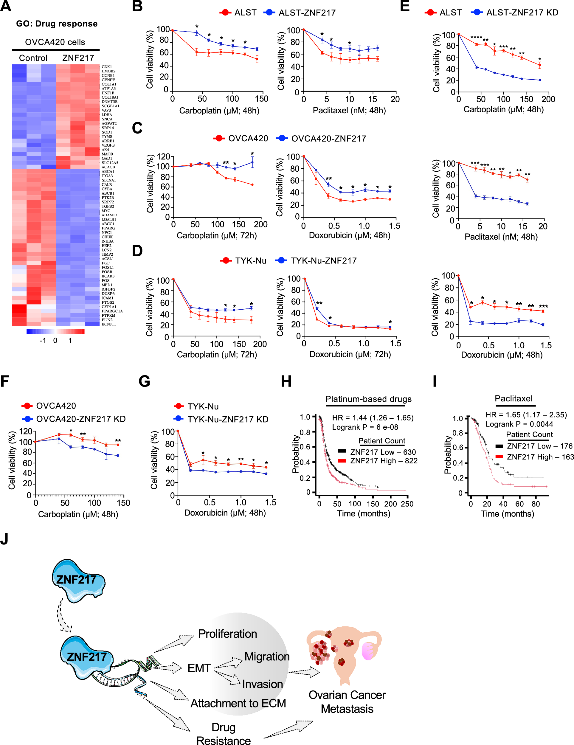
Fig. 7: ZNF217 promotes chemotherapeutic resistance in ovarian cancer cells.

A Gene ontology analysis from bulk RNAseq of OVCA420 cells revealed deregulation of genes implicated in drug response in ZNF217 overexpressing cells. Heatmap showing the differentially regulated genes that are related to drug response. B WST-1 cell viability assay shows that ZNF217 overexpression enhances the ability of ALST cells to resist carboplatin and paclitaxel treatment (n = 3). C WST-1 cell viability assay shows that ZNF217 overexpression increases the ability of OVCA420 cells to resist carboplatin and doxorubicin treatment (n = 3). D WST-1 cell viability assay shows that ZNF217 overexpression increases the ability of TYK-Nu cells to resist carboplatin and doxorubicin treatment (n = 3). E ZNF217 knockdown sensitizes ALST cells to carboplatin, doxorubicin and paclitaxel. n = 3. F ZNF217 knockdown sensitizes OVCA420 cells to carboplatin (n = 3). G ZNF217 knockdown sensitizes TYK-Nu cells to doxorubicin (n = 3). H Data retrieved from Kmplotter showing that ovarian cancer patients with high ZNF217 levels in their tumor respond poorly to chemotherapy containing platin. I Data retrieved from Kmplotter showing that ovarian cancer patients with high ZNF217 levels in their tumor respond poorly to chemotherapy containing paclitaxel. J Graphical summary of key findings of this study.