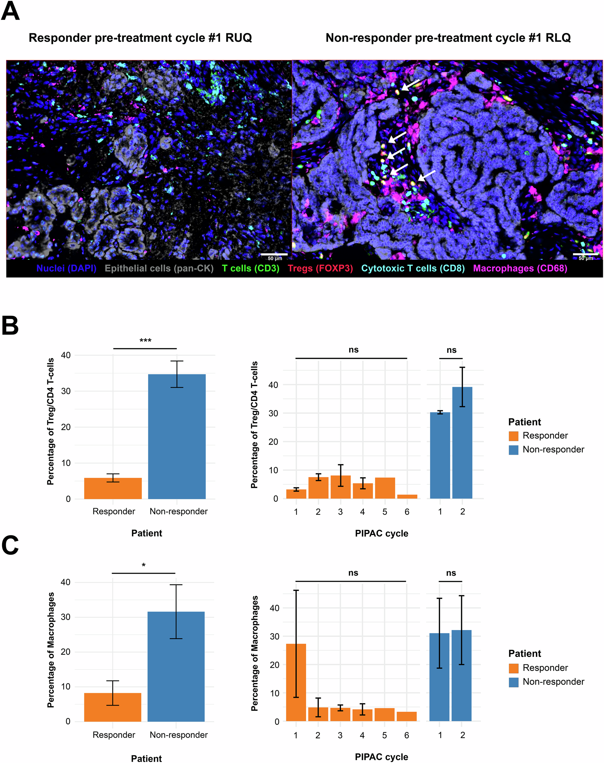
Fig. 4: Immunostaining analysis reveals distinct immune cell compositions in responder and non-responder patients.

A Representative multiplex immunofluorescence images of tumor samples from responder (left) and non-responder (right) patients at pre-treatment cycle #1. Stains include DAPI (nuclei, blue), pan-cytokeratin (epithelial cells), CD3 (T-cells, green), FOXP3 (regulatory T-cells, red), CD8 (cytotoxic T-cells, cyan), and CD68 (macrophages, magenta). White arrows indicate Tregs in the non-responder sample. Scale bars = 50 µm. B Quantification of Tregs as a percentage of CD4+ T-cells. Left panel: Average Treg proportions across all timepoints, showing significantly higher Treg frequencies in the non-responder patient. Right panel: Temporal dynamics of Treg proportions over PIPAC cycles, demonstrating stable low levels in the responder and a sharp increase in the non-responder over two cycles. C Quantification of macrophages. Left panel: Average macrophage proportions across all timepoints, indicating a higher macrophage burden in the non-responder patient. Right panel: Temporal dynamics over PIPAC cycles reveal an initial decline in macrophages in the responder, whereas macrophage levels remain consistently high in the non-responder. Statistical analysis was performed using unpaired two-tailed t-tests to compare values between patients. For serial samples from the same patient, one-way ANOVA was used to assess differences across cycles. Significance is indicated as: ns = not significant, p < 0.05 (*), p < 0.01 (**), p < 0.001 (***), p < 0.0001 (****).