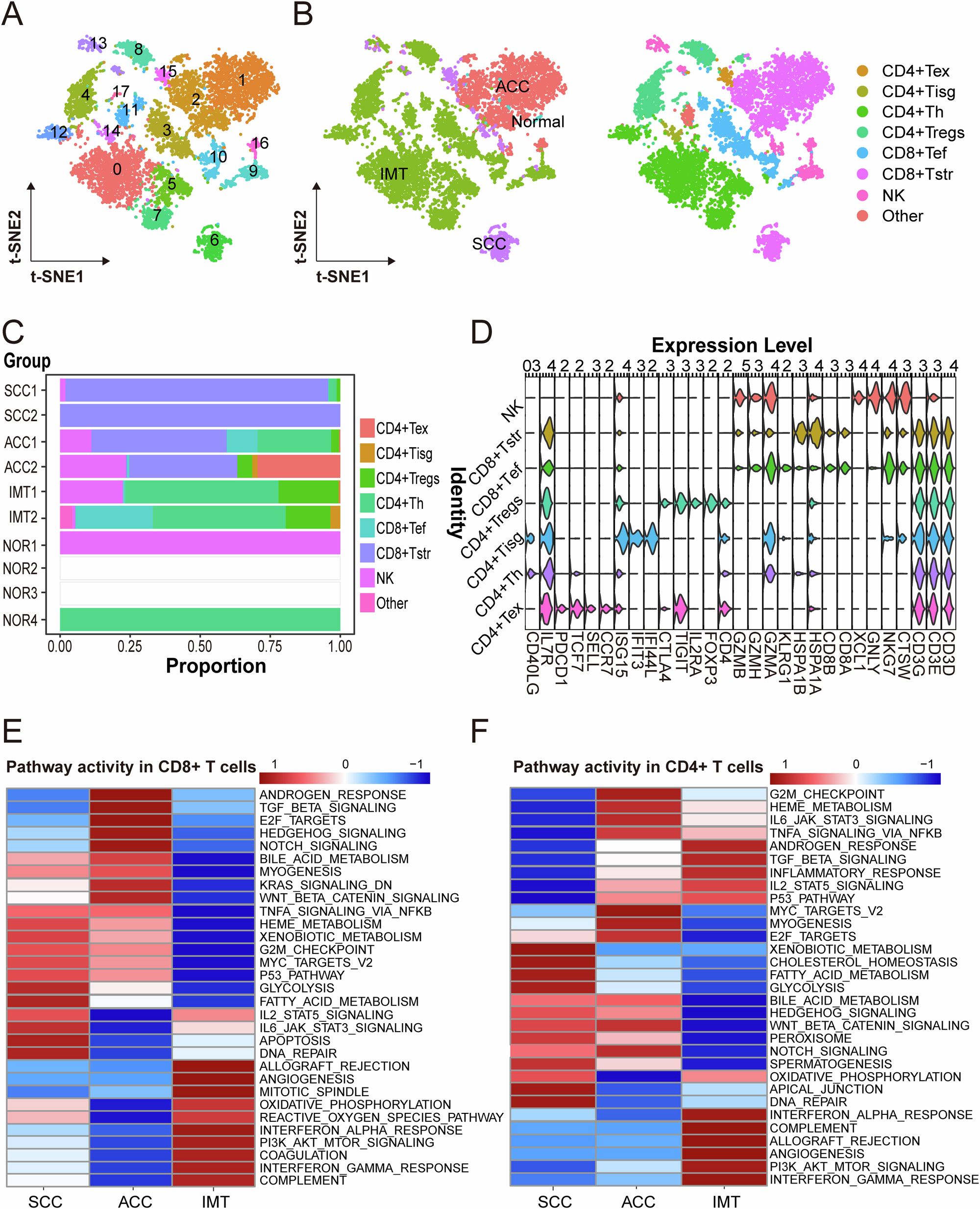
Fig. 6: T and NK cells clusters.

A t-SNE plotting of T and NK cells revealing 11 clusters and identified seven T and one NK cell subtypes; B The sample origin of T and NK cells; C The fraction of T and NK cells originating from three tumor samples and normal trachea tissue. D Violin plots showing the expression distribution of selected special marker genes of T and NK cell subtypes. E Heatmap of GSVA analysis of the hallmark pathways in CD8+ cells among SCC, ACC and IMT; F Heatmap of GSVA analysis of the hallmark pathways in CD4+ cells among SCC, ACC and IMT.