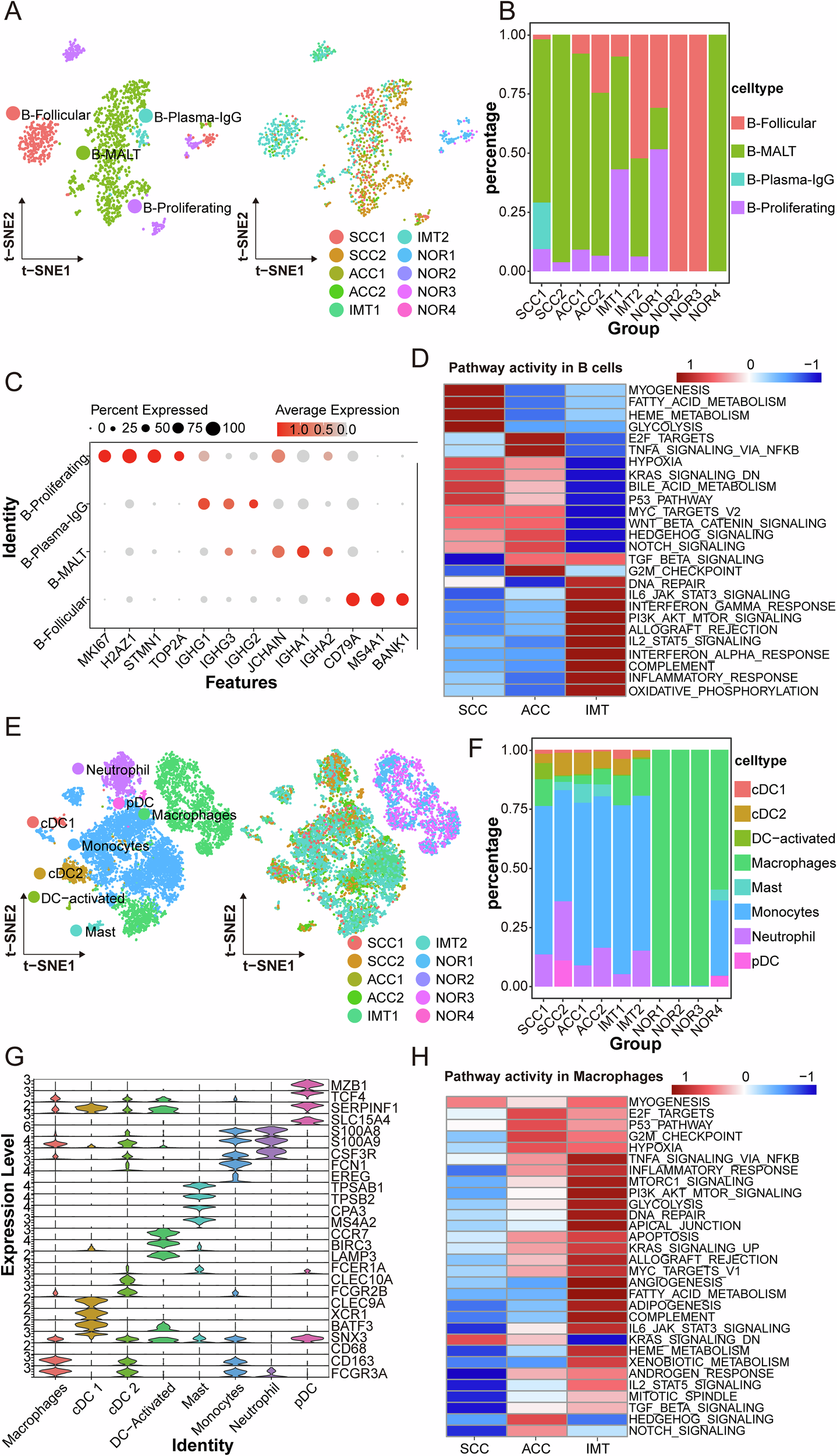
Fig. 7: B and Myeloid cells clusters.

A t-SNE plotting of B cells revealing eight clusters and identified four cell subtypes; B The fraction of B cells originating from SCC, ACC and IMT; C Dot plots showing the expression distribution of selected special marker genes of B cell subtypes; D Heatmap of GSVA analysis of the hallmark pathways in B cells among SCC, ACC and IMT; E t-SNE plotting of Myeloid cells revealing 15 clusters and identified eight cell subtypes; F The fraction of Myeloid cells originating from three tumor samples and normal trachea tissue; G Violin plots showing the expression distribution of selected special marker genes of Myeloid cell subtypes; H Heatmap of GSVA analysis of the hallmark pathways in macrophages among SCC, ACC and IMT.