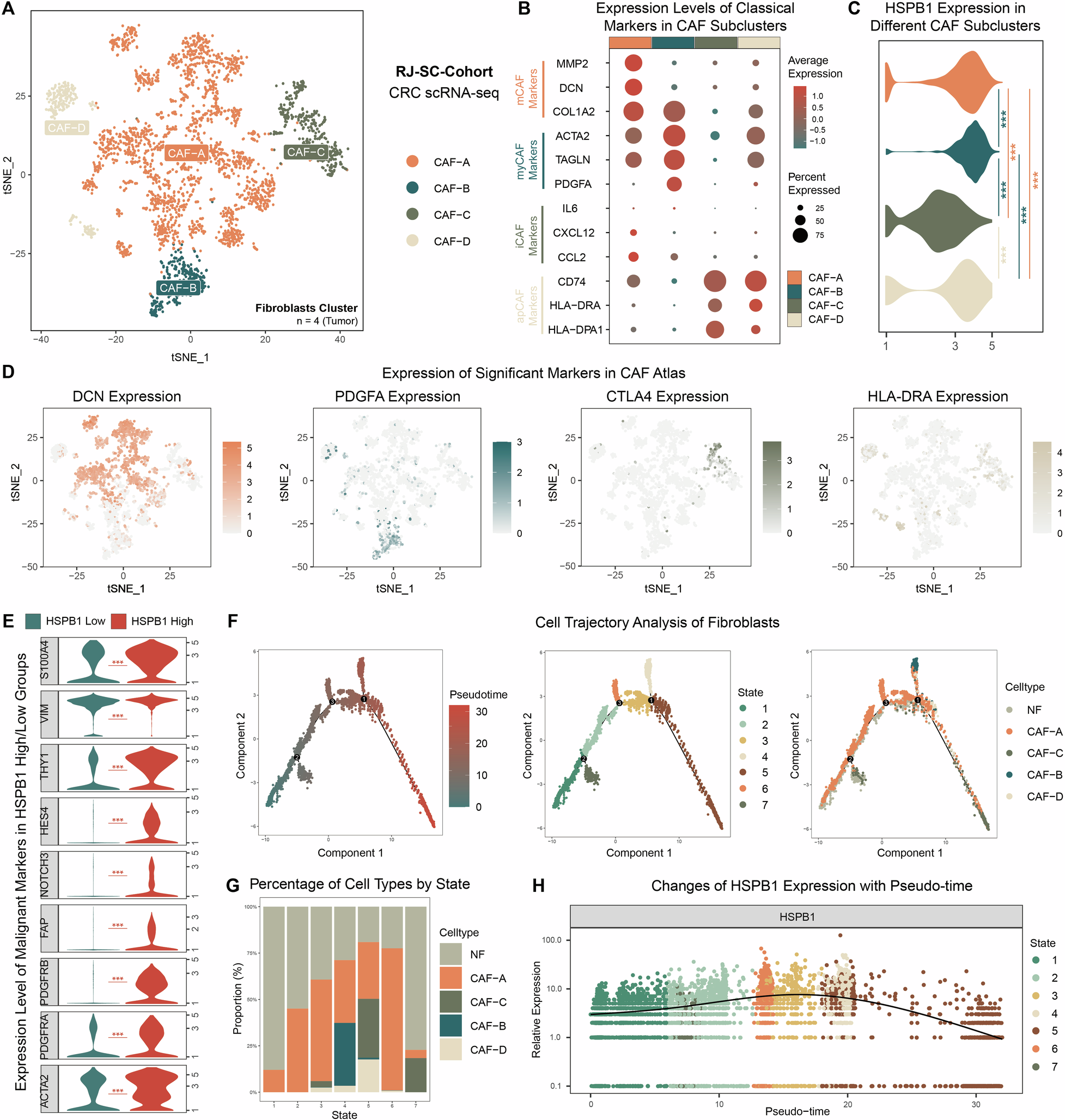
Fig. 7: The role of HSPB1 in the malignant transformation and subtype conversion of CAFs supported by single-cell analysis.

A t-SNE plot of fibroblasts cluster with cells classified into CAF-A, CAF-B, CAF-C and CAF-D subtypes. B Dot plot showing expression of recognized marker genes in different CAF subtypes. C Violin plot of showing expression of HSPB1 across all CAF subtypes (n = 2276 in CAF-A group; n = 305 in CAF-B group; n = 412 in CAF-C group; n = 255 in CAF-D group). D t-SNE plot showing variable expression of significant markers in different CAF subtypes. E Violin plot showing expression of recognized malignant fibroblast markers in HSPB1-high and HSPB1-low CAFs (n = 1,651 in HSPB1-High group; n = 1597 in HSPB1-Low group). F The cell trajectory analysis of fibroblasts. G Stacked histogram showing percentage of different cell types by state. H The changes of HSPB1 expression with pseudo-time in fibroblasts. Statistical significance was calculated using Wilcoxon test (C and E). *P < 0.05; **P < 0.01; ***P < 0.001.