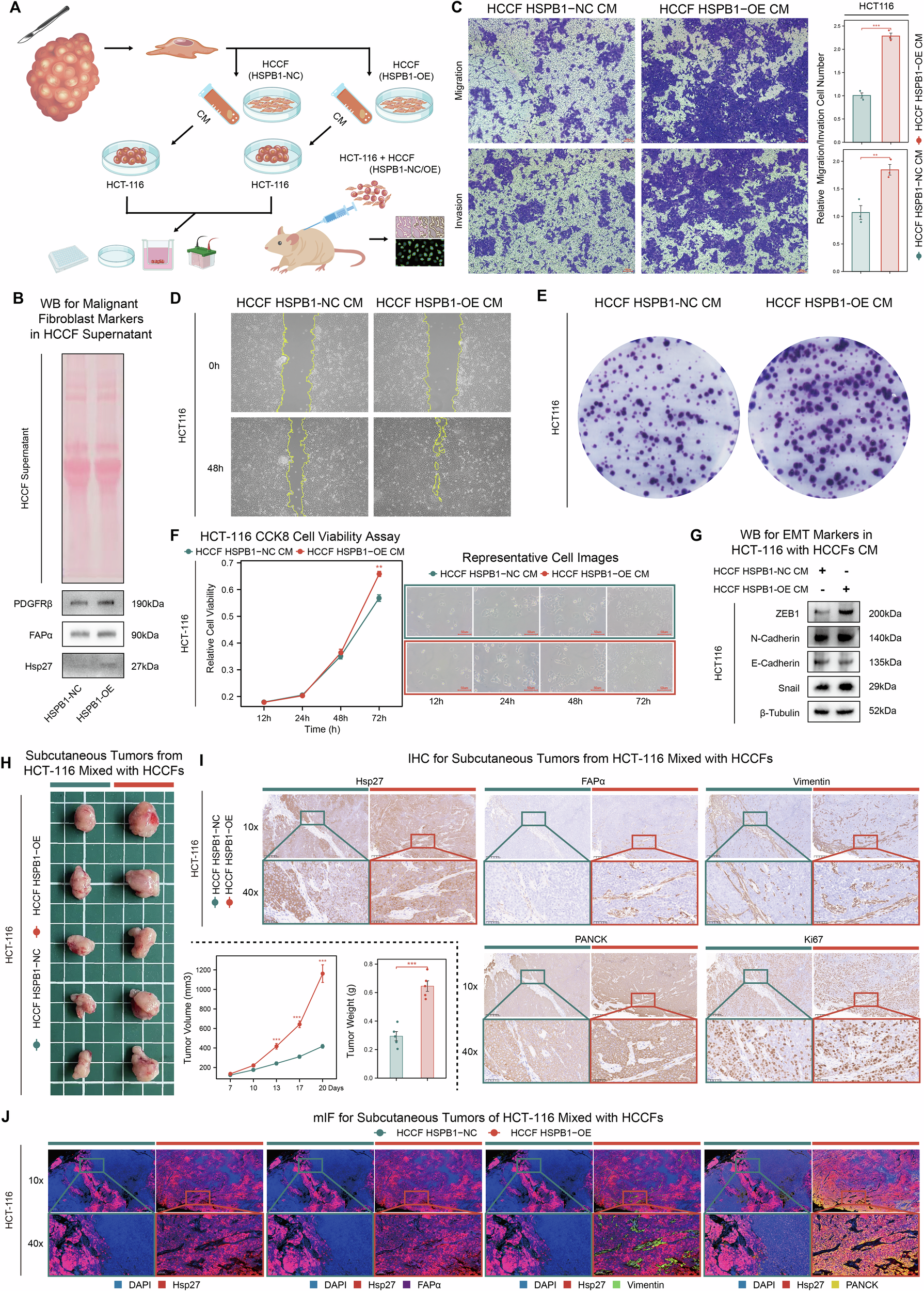
Fig. 9: Co-culture with HSPB1-overexpressing CAFs promotes malignant phenotypes of tumor cells in vitro and in vivo.

A Schematic diagram illustrating the co-culture experimental design. CM derived from HCCFs with HSPB1 overexpression (HCCF HSPB1‑OE CM) or negative control (HCCF HSPB1‑NC CM) were collected and applied to HCT‑116 cells for functional assays in vitro and subcutaneous xenograft experiments in vivo. B WB analysis of Hsp27, FAPα and PDGFRβ in the supernatants of HSPB1‑NC and HSPB1‑OE HCCFs. C Representative images and quantification of transwell migration and invasion assays in HCT‑116 cells treated with HCCF HSPB1‑NC CM compared with HCCF HSPB1‑OE CM (n = 3 in HCT‑116 with HCCF HSPB1-NC CM group; n = 3 in HCT‑116 with HCCF HSPB1-OE CM group). D Representative wound‑healing images of HCT‑116 cells after treatment with HCCF HSPB1-NC/OE CMs for 48 h. E Representative images of colony formation assays of HCT‑116 cells treated with HCCF HSPB1-NC/OE CMs. F Cell proliferation assays using CCK-8 in HCT‑116 cells treated with HCCF HSPB1-NC/OE CMs (n = 4 in in HCT‑116 with HCCF HSPB1-NC CM group; n = 4 in HCT‑116 with HCCF HSPB1-OE CM group), accompanied by representative images of cells at indicated time points (Scale bar indicates 50μm). G WB analysis of EMT‑related markers (ZEB1, N‑cadherin, E‑cadherin, and Snail) in HCT‑116 cells treated with HCCF HSPB1-NC/OE CMs. H Images of subcutaneous xenograft tumors derived from HCT‑116 cells treated with HCCF HSPB1‑NC/OE CMs, with corresponding tumor growth curves and tumor weights (n = 5 in in HCT‑116 with HCCF HSPB1-NC CM group; n = 5 in HCT‑116 with HCCF HSPB1-OE CM group). I Representative immunohistochemistry staining of Hsp27, FAPα, Vimentin, PANCK, and Ki‑67 in mice subcutaneous xenograft tumors from HCT‑116 cells mixed with HCCF HSPB1‑NC/OE (Scale bar indicates 200 and 50μm). J Representative mIF images of mice subcutaneous xenograft tumors from HCT‑116 cells mixed with HSPB1‑NC/OE HCCF. DAPI (blue), Hsp27 (red), FAPα (purple), Vimentin (green), and PANCK (yellow) (Scale bar indicates 200 and 50 μm). Statistical significance was calculated using Wilcoxon test (C, F and H). *P < 0.05; **P < 0.01; ***P < 0.001.