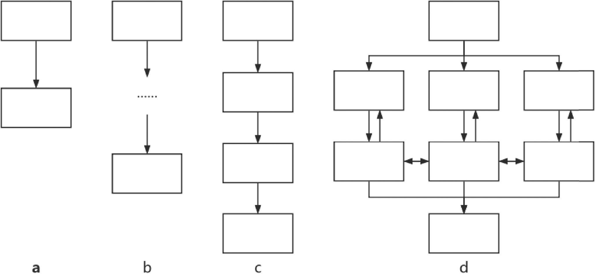
Fig. 5: The schematic diagram of four prompt words guiding LLMs to output answers.
From: Prompt engineering in consistency and reliability with the evidence-based guideline for LLMs

a IO prompting;b 0-COT prompting; c P-COT prompting; d ROT prompting. The design of this figure was inspired by the study of Yao et al. 13, and the copyright is authorized under the CC BY 4.0 DEED (https://creativecommons.org/licenses/by/4.0/).