Fig. 2: Temporal dynamics in sleep phenotypes.
From: Five million nights: temporal dynamics in human sleep phenotypes

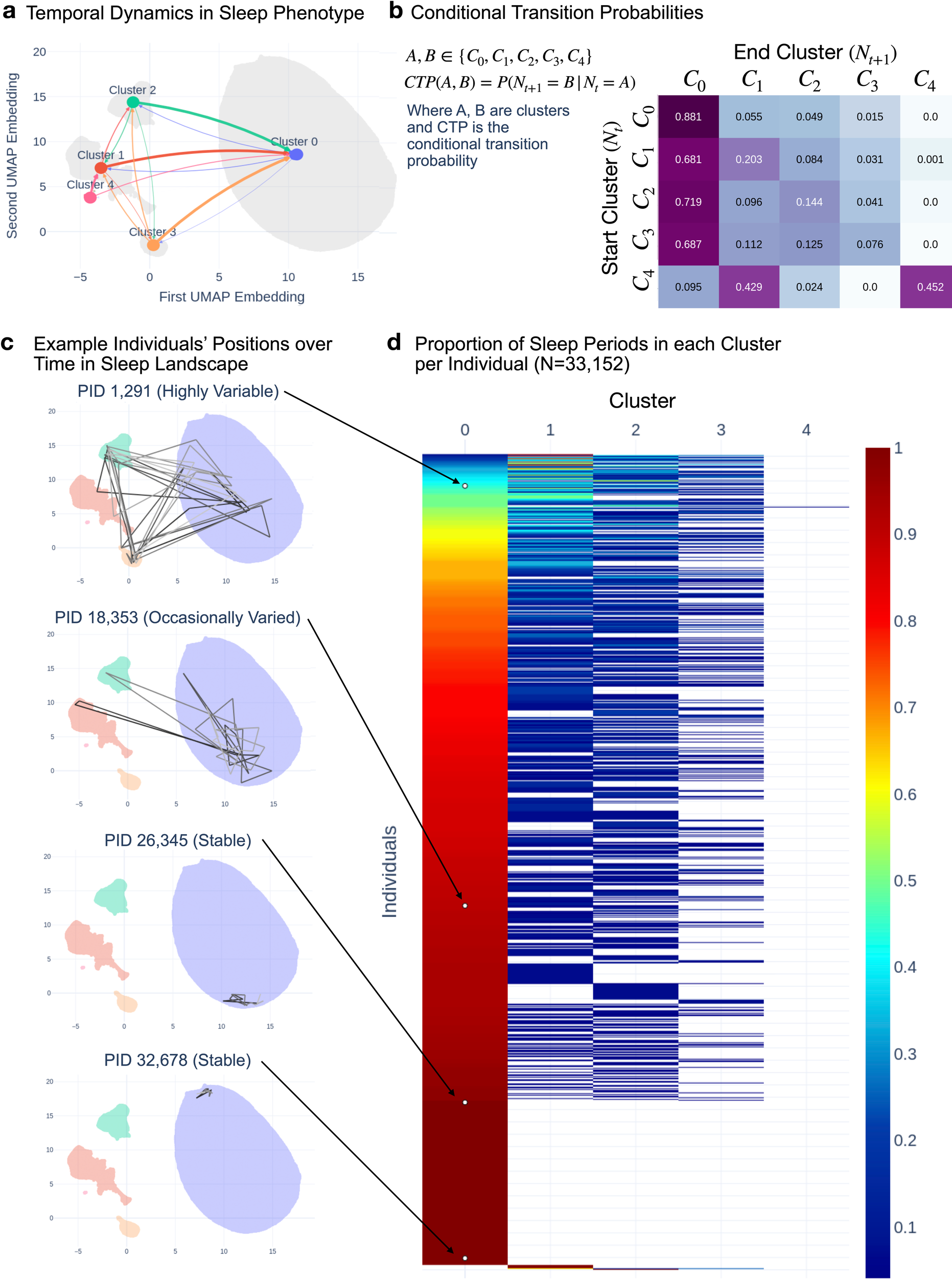
A graph model of sleep phenotypic change over time. a Illustrates graph approach to capture temporal changes in sleep across a population, using conditional transition probability between clusters. Arrows represent transitions, color indicates the initial cluster, and line thickness indicates conditional transition probability. b Adjacency matrix heatmap indicates conditional transition probability between pairs of clusters. Rows sum to one. c Examples of individuals with different variabilities in cluster. Note variable individuals transition between minor clusters, and stable individuals occupy different positions in major clusters. d Proportion of periods in each cluster across all individuals. Individuals are sorted by time spent in the major cluster. The blue, teal, and yellow colors at the top of the left column show the highly variable individuals who spent minimal time in the major cluster. The orange to red show the occasionally variable and stable individuals. White circles in the major cluster column indicate the position of the example individuals.