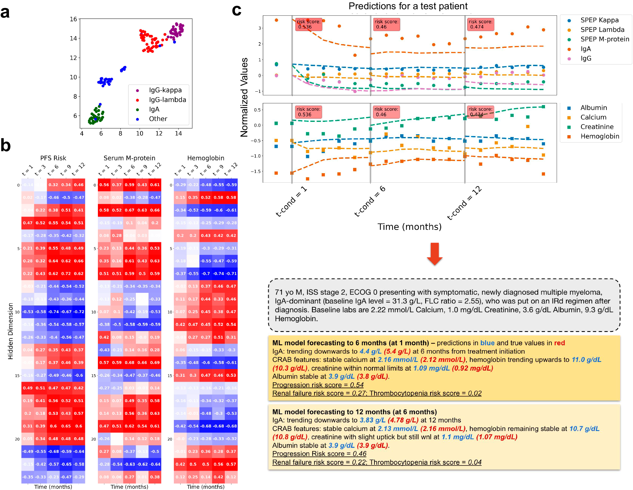
Fig. 3: Model introspection and predictions visualization.

a We computed a UMAP embedding of the transformer hidden state at the first time point and then colored each patient by their myeloma subtype. We found that the hidden state captured the underlying myeloma subtype structure, including subtypes delineated by which heavy and light chains dominated the disease process. b At five different time points, we computed the correlation between the hidden state for all patients and the risk of progression (predicted value), serum M-protein level (feature), and hemoglobin level (feature), respectively. The number of hidden dimensions is 64, but only the dimensions that had at least one time point above 0.4 were shown. Red indicates a positive association between the hidden state value and the feature or prediction, whereas blue indicates a negative association. We saw that in dimensions where there was a growing risk of progression, a sensible change in the forecasts was noted, i.e., serum M-protein level tended to go up, and hemoglobin tended to go down, indicating anemia. c We generated samples of several biomarkers, including immunoglobulins and chemistry labs, from the model at three different conditional time points (one month, six months, and twelve months) for a test patient. In the sample plots, the solid dots denote the ground truth values, and the dotted lines are the predictions. At each time point, we also report a risk score for disease progression, defined in the “SCOPE Introspection” section under Methods. These predictions enable a clinical assessment of individual patients that can be summarized into a clinical vignette for the physician. In this vignette, the predictions are in blue and the true values are in red. Details about biomarker normalization are available in the Methods section.