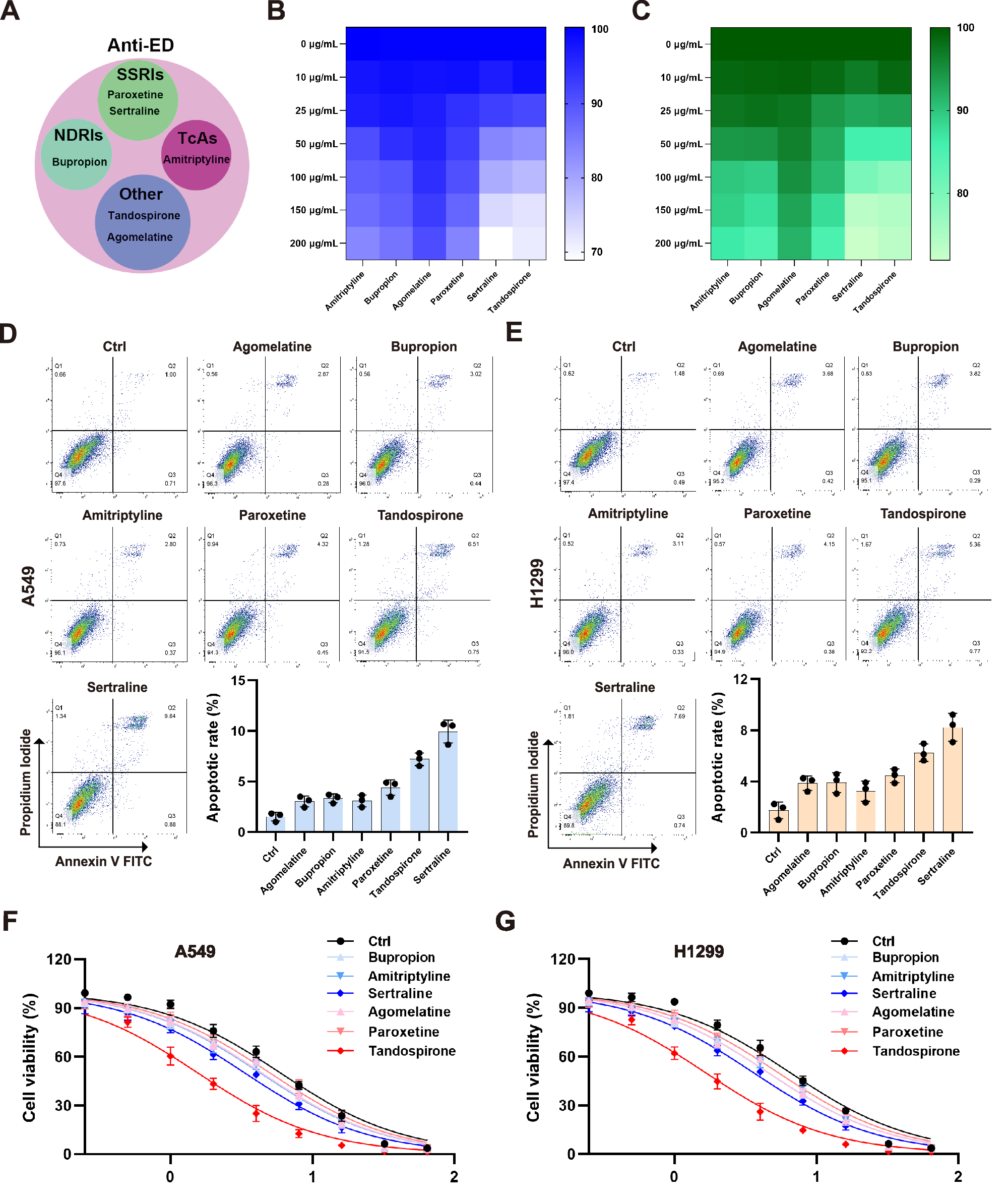
Fig. 3: Drugs commonly used by ED patients do not promote tumor growth or affect chemotherapy.

A Anti-ED drugs include SSRIs (paroxetine, sertraline), NDRIs (bupropion), TcAs (amitriptyline), and others such as tandospirone and agomelatine. Heat map display of cell viabilities of A549 (B) and H1299 (C) cells after incubation with different concentrations of anti-ED drugs for 48 h. Effects of various anti-ED drugs (100 μg/mL) on apoptosis of A549 (D) and H1299 (E) cells after 48 h of incubation. Effects of various anti-ED drugs (100 μg/mL) combined with different concentrations of cisplatin (DDP) on the viability of A549 (F) and H1299 (G) cells. The x-axis values are expressed as log₁₀([DDP], μM).