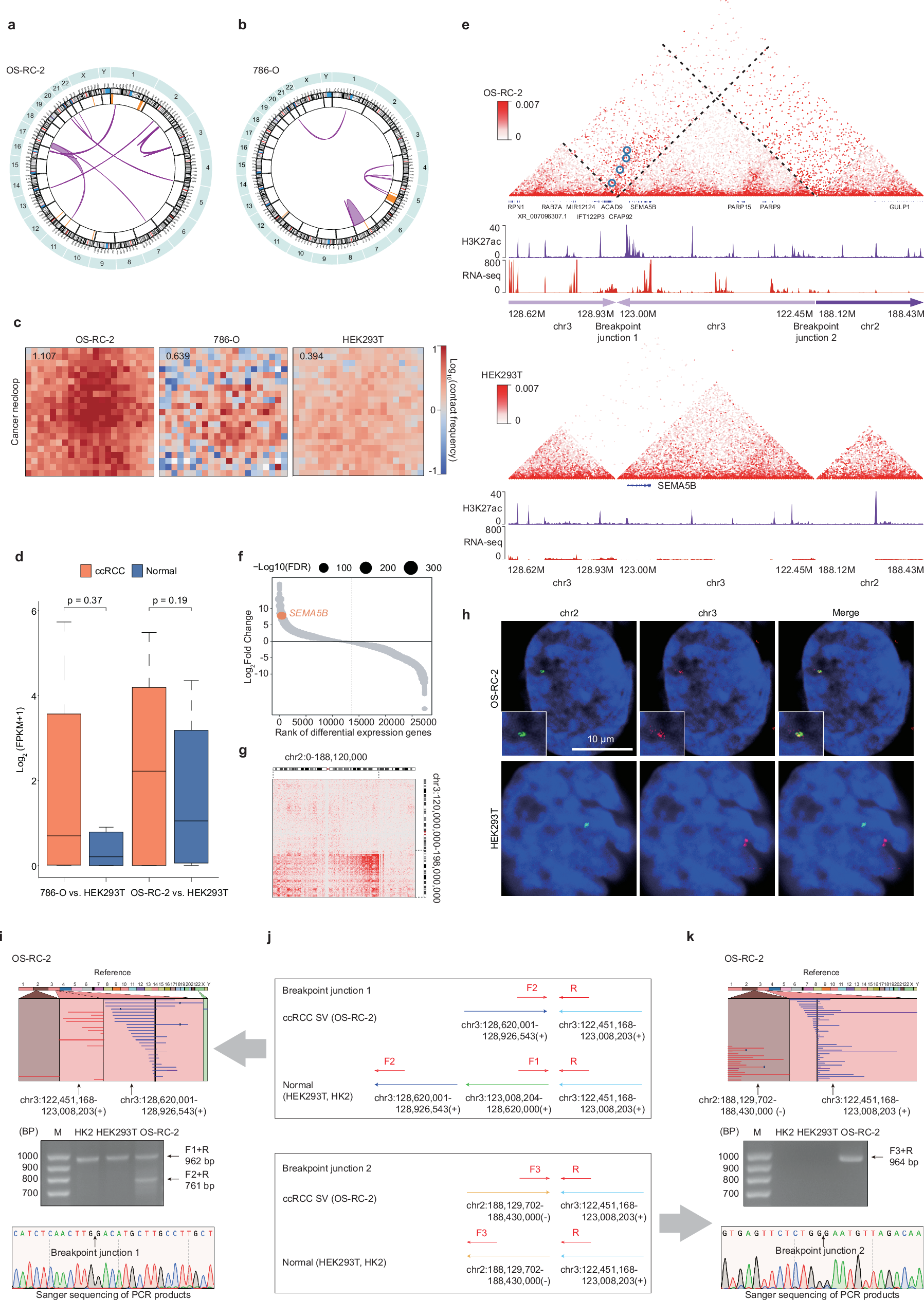
Fig. 6: Identification and validation of enhancer hijacking events driving oncogenic dysregulation in ccRCC.
From: Structural variation drives enhancer hijacking via 3D genome disruption in ccRCC

Circos plots illustrating enhancer hijacking and ectopic chromatin interactions mediated by SVs detected by TGS-WGS in OS-RC-2 (a) and 786-O (b) cancer cells. The purple curve represents neoloop spanning different chromosomes, while the orange curve represents neoloop within the same chromosome. c Aggregated peak analysis of ectopic chromatin interactions (neoloops) in ccRCC (786-O and OS-RC-2) and normal HEK293T cells. d Box plot of gene expression levels for genes at neoloop anchors in tumor and normal cells. The box spans the interquartile range (IQR), with the center line indicating the median and whiskers extending to 1.5×IQR. P values were calculated using the Wilcoxon rank-sum test. e Top panel: The reconstructed Hi-C map and genomic ChIP-seq, RNA-seq tracks for the enhancer hijacking event involving SEMA5B dysregulation in OS-RC-2 cells, showing intrachromosomal inversion on chr3 and interchromosomal translocation between chr2 and chr3. Blue circles indicate neoloops’ genomic position and interaction intensity. Bottom panel: The same regions in normal kidney cells. f Gene ranking dotplot showing DEGs between OS-RC-2 and HEK293T cells. Orange circles highlight SEMA5B dysregulation from enhancer hijacking. g KR balanced Hi-C map showing translocation-related chromatin interactions in renal cancer at chr2: 0-188,120,000 and chr3: 120,000,000–198,000,000. h DNA-FISH confirms co-localization of chr3:188,120,000 and chr2:122,450,000 DNA fragments in OS-RC-2 cells, absent in HEK293T cells. i Validation of breakpoint junction 1 of inversion event involving enhancer hijacking. Top panel: Ribbon plot of nanopore long-read WGS reads capturing breakpoint junction 1 on chr3. Middle panel: PCR validation of breakpoint junction 1, amplifying a 761 bp inversion sequence only in renal cancer cells. Bottom panel: Sanger sequencing validation of the 761 bp PCR product. j Schematic of PCR validation strategy for complex SV breakpoint junctions. k Validation of breakpoint junction 2 of translocation event involving enhancer hijacking. Top panel: Ribbon plot of nanopore long-read WGS reads capturing breakpoint junction 2 between chr2 and chr3. Middle panel: PCR validation of breakpoint junction 2, amplifying a 964 bp translocation sequence only in renal cancer cells. Bottom panel: Sanger sequencing validation of the 964 bp PCR product.