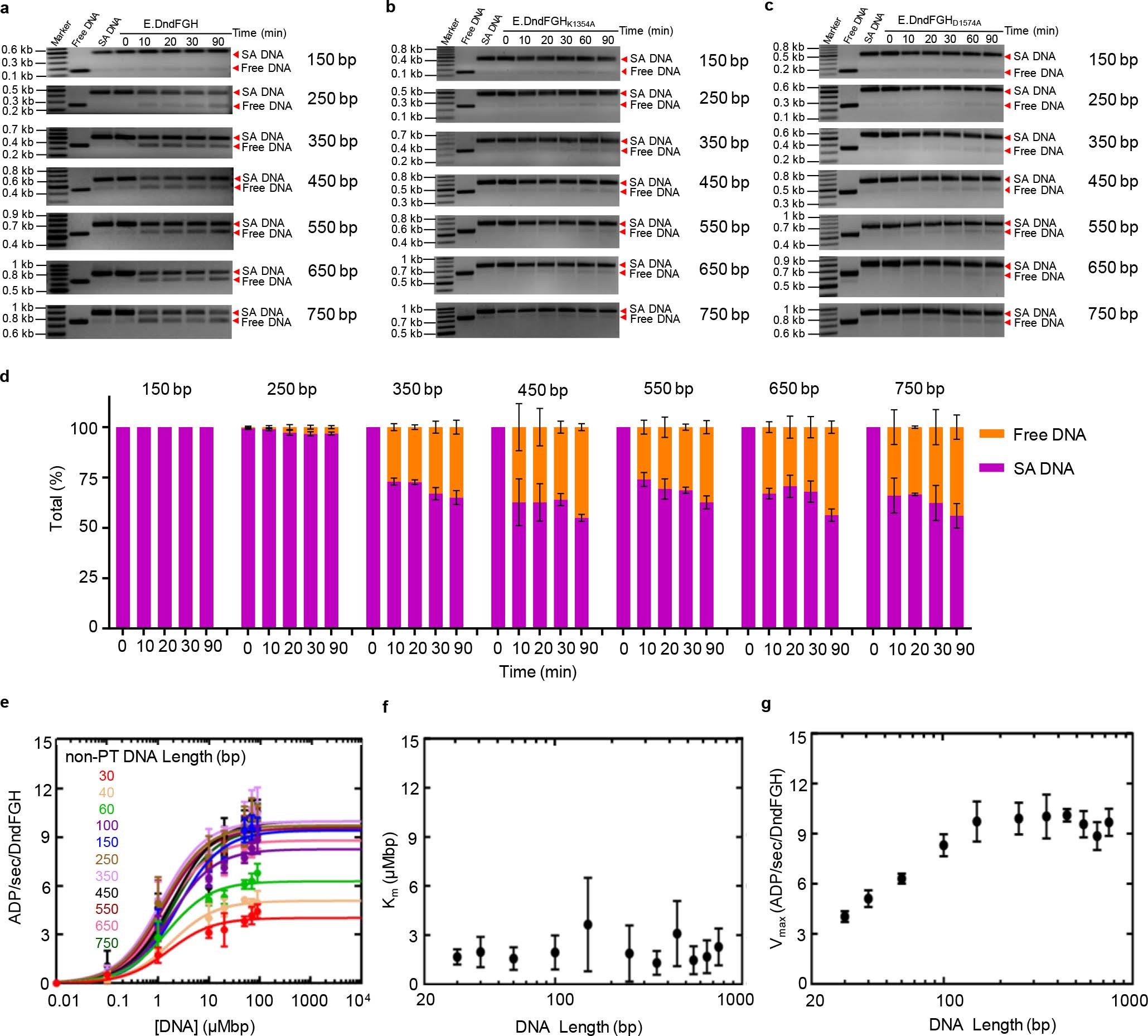
Extended Data Fig. 4: Translocation assays.

a–c, Streptavidin displacement over time from biotinylated DNA (250 ng) ranging from 150 to 750 bp is shown in the presence of E.DndFGH (a), E.DndFGHK1354A (b) or E.DndFGHD1574A (c). The molar ratio between E.DndFGH and DNA is approx. 5:1. d, The stacked column chart shows the relative percentages of free DNA and streptavidin-bound DNA (SA DNA). The results were obtained by quantitation of the gels in panel (a). Values represent the mean ± SD of three independent streptavidin displacement experiments. e, The steady-state rate of ATPase hydrolysis as a function of the DNA length and DNA concentration. Concentration is plotted as micromolar-base pairs (μMbp). Values represent the mean ± SD from three biologically independent experiments. f, g, The trends are fit with the Michaelis–Menten equation, allowing for the extraction of the Km (f) and Vmax (g) parameters. Data represent the mean ± SD from three biologically independent experiments.