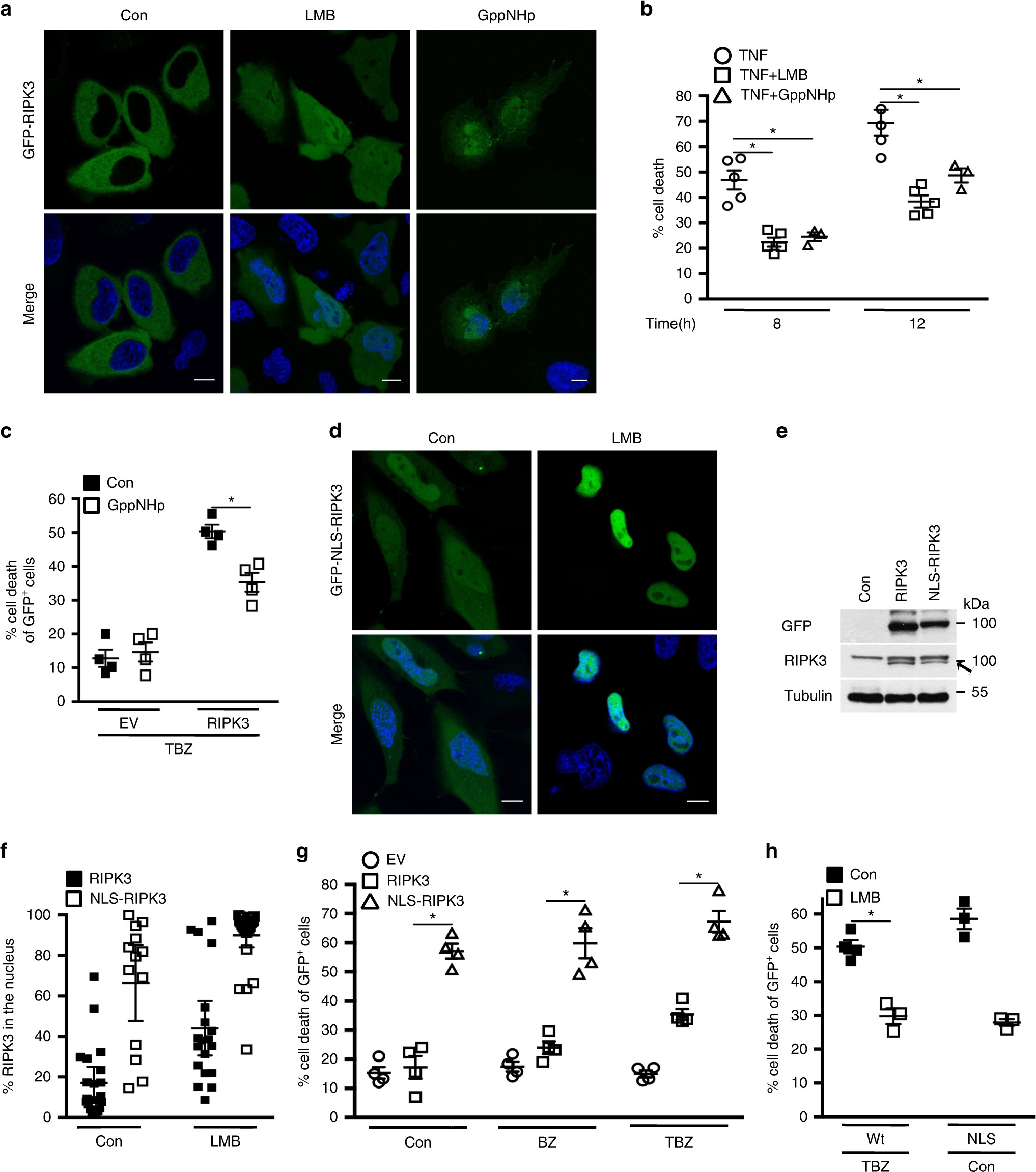
Fig. 1: Nucleo-cytoplasmic shuttling of RIPK3 contributes to necroptosis.
From: Nuclear RIPK3 and MLKL contribute to cytosolic necrosome formation and necroptosis

a Confocal images of single-optical sections of HeLa cells transiently transfected with GFP-RIPK3. Con: control treated; LMB: LMB treated; GppNHp: GppNHp treated. The bottom panels represent merged confocal images of GFP-tagged proteins and Hoechst (nuclear marker). Scale bars, 10 µm. b Cell death profile of FADD-deficient Jurkat cells pre-treated with LMB, GppNHp, or control (con) followed by TNF treatment for the indicated times. The percentage of SYTOX Green+ cells was analyzed and profiles are averages ± S.E.M. n (number of independent experiments) = 5; *p < 0.01. c Cell death profile of Hela cells expressing EV or GFP-RIPK3 treated with GppNHp and TBZ and analyzed by SYTOX Blue uptake in the GFP+ population. n = 4; *p < 0.01. d Confocal images of single-optical sections of Hela cells expressing GFP-NLS-RIPK3. Con: control treated; LMB: treated with LMB. e Immunoblot of expression levels of GFP-RIPK3 and GFP-NLS-RIPK3 transiently expressed in HeLa cells. Data are representative of two independent experiments. Uncropped images of immunoblots are shown in Supplementary Fig. 14. f Quantification of the percentage of nuclear GFP-RIPK3 (20 transfected cells of two independent experiments (n = 2) analyzed) and GFP-NLS-RIPK3 (28 transfected cells of one experiment (n = 1) analyzed) transiently expressed in HeLa cells treated or not treated with LMB. Plots indicate averages ± S.E.M. g Cell death profile of HeLa cells expressing empty vector (EV), GFP-RIPK3, or GFP-NLS-RIPK3 and treated with BV6 + zVAD-fmk (BZ), TNF, BV6 + zVAD-fmk (TBZ), or control (con). Cells death was analyzed by SYTOX Blue uptake in the GFP+ population; n = 4; *p < 0.01. h Cell death profile of HeLa cells expressing GFP-RIPK3 and treated with TBZ with or without LMB, or expressing GFP-NLS-RIPK3 and treated or untreated with LMB. Cell death was analyzed by SYTOX Blue uptake in the GFP+ population; n = 3; *p = 0.01